Référentiel général pour l'IA frugale : maîtriser la consommation d'énergie et la frugalité énergétique de l'IA
24 novembre 2025
Face à l'explosion de la consommation d'énergie IA, la France a lancé en juin 2024 le "Référentiel général pour l'IA frugale", une initiative pionnière pour encadrer le développement de l'intelligence artificielle.
Ce guide complet propose aux entreprises BtoB une méthodologie claire pour évaluer et réduire l'impact environnemental de leurs systèmes numériques. Découvrez comment la frugalité énergétique IA devient un véritable levier de performance durable et un atout concurrentiel, avec une approche pédagogique adaptée à vos enjeux.
Sommaire
L'impact environnemental de l'IA : un enjeu majeur en termes de pollution
L'essor fulgurant de l'intelligence artificielle, notamment des modèles génératifs comme ChatGPT, s'accompagne d'une consommation énergétique qui atteint des niveaux critiques. Cette consommation d'énergie de l'IA n'est plus un sujet de niche, mais une préoccupation centrale pour la pérennité de nos systèmes numériques.
La consommation d'énergie de l'IA en chiffres
Les chiffres donnent le vertige. En 2022, la consommation électrique mondiale des centres de données, des cryptomonnaies et de l'IA a atteint 460 TWh. Pour donner un ordre de grandeur, une seule interaction avec une IA générative peut consommer jusqu'à 10 fois plus d'électricité qu'une simple recherche sur Google.
Les projections sont encore plus alarmantes. Selon l'Agence Internationale de l'Énergie (AIE), les besoins en électricité des centres de données pourraient doubler d'ici 2030 pour atteindre 945 TWh. L'AIE anticipe même une multiplication par 10 de la consommation d'électricité du secteur de l'IA entre 2023 et 2026.
| Comparaison de consommation | Empreinte énergétique |
|---|---|
| Requête Google standard | 1x (référence) |
| Requête IA générative | 10x |
| Entraînement d'un modèle IA | Équivalent à plusieurs petites villes |
| Datacenter IA vs traditionnel | 4 à 5 fois plus énergivore |
Tableau 1 : Comparaison de la consommation énergétique des différents services numériques
| Année | Consommation estimée des centres de données (monde) |
|---|---|
| 2022 | 460 TWh |
| 2026 (projection basse) | 620 TWh |
| 2026 (projection haute) | 1050 TWh |
| 2030 (projection) | ~ 945 TWh |
Tableau 2 : Évolution de la consommation énergétique des centres de données (Sources : AIE, Polytechnique Insights)
Les impacts environnementaux multiples
La frugalité énergétique de l'IA ne se limite pas à la consommation électrique. Le cycle de vie complet d'un système d'IA a des répercussions sur de nombreux autres aspects environnementaux. Le référentiel identifie sept indicateurs clés à surveiller.
| Indicateur environnemental | Description |
|---|---|
| Changement climatique | Émissions de gaz à effet de serre (GES) liées à la consommation d'énergie. |
| Épuisement des ressources naturelles | Utilisation de métaux rares et de minéraux pour la fabrication des composants. |
| Consommation d'énergie | Énergie finale et primaire nécessaire au fonctionnement des infrastructures. |
| Consommation et prélèvement d'eau | Refroidissement des centres de données, qui consomment des milliards de m³ d'eau. |
| Acidification des océans | Absorption de CO2 par les océans, liée aux émissions de GES. |
| Émissions de particules fines | Pollution de l'air générée par la production d'électricité et la fabrication. |
| Rayonnements ionisants | Impacts liés à la production d'énergie nucléaire et à la gestion des déchets. |
Tableau 3 : Les 7 indicateurs environnementaux du référentiel général pour l'IA frugale
IA verte et écologique : pourquoi parler d'intelligence artificielle plus durable ?
L'IA verte émerge comme une réponse essentielle face à l'empreinte carbone croissante des technologies d'intelligence artificielle. Comme l'explique Denis Trystram, professeur en Informatique à Grenoble INP et spécialiste de l'informatique éco-responsable : « L'IA verte n'est pas un concept isolé, mais une extension naturelle de la démarche d'IA frugale qui vise à réduire activement les impacts environnementaux tout en maximisant les bénéfices sociétaux. »
Cette approche implique la mise en place de cadres de reporting rigoureux pour mesurer et limiter l'effet rebond souvent observé lorsque les gains d'efficacité sont contrebalancés par une augmentation de la puissance de calcul mobilisée. L'enjeu est de taille : il s'agit de concilier innovation technologique et responsabilité environnementale.
Le référentiel général pour l'IA frugale : une première mondiale
Face à l'urgence de la situation, la France a pris les devants en publiant, le 28 juin 2024, le Référentiel général pour l'IA frugale (AFNOR SPEC 2314). Fruit de six mois de collaboration entre 150 experts issus d'entreprises, du monde de la recherche et d'administrations, ce document a été piloté par l'Ecolab du Commissariat Général au Développement Durable (CGDD) en partenariat avec l'AFNOR, dans le cadre de la Stratégie Nationale pour l'IA.
Ce référentiel pionnier propose une méthodologie complète pour évaluer l'impact environnemental des systèmes d'IA sur plusieurs catégories d'impact et recense toutes les bonnes pratiques qui peuvent être mises en œuvre pour réduire cet impact.
Définition de l'IA frugale : principes de frugalité énergétique IA
L'IA frugale se définit comme une démarche visant à réduire globalement les besoins en ressources matérielles et énergétiques et les impacts environnementaux associés aux systèmes d'intelligence artificielle. La distinction entre efficience et frugalité est fondamentale : l'efficience consiste à optimiser un algorithme existant pour réduire sa consommation, tandis que la frugalité questionne en amont la pertinence même de recourir à l'IA, adoptant une approche plus holistique.
Cette approche s'inscrit dans des cadres de reporting environnemental reconnus comme l'ISO 14067, qui fournit une méthodologie rigoureuse pour quantifier l'empreinte carbone sur l'ensemble du cycle de vie d'un produit ou service numérique.
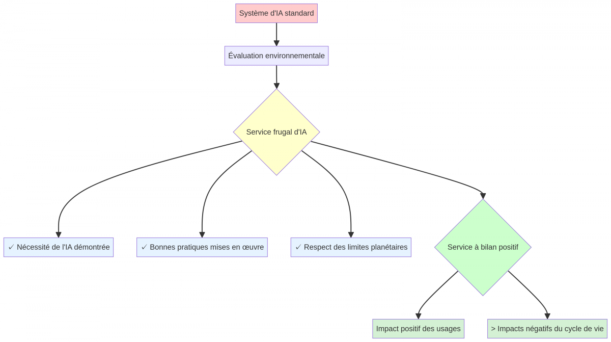
Un service d'IA est considéré comme frugal s'il remplit trois conditions essentielles :
- Nécessité démontrée : le recours à l'IA est justifié par rapport à des solutions alternatives moins consommatrices.
- Bonnes pratiques adoptées : des actions concrètes sont mises en place pour réduire les impacts à chaque étape.
- Respect des limites planétaires : les usages et les besoins sont questionnés pour s'inscrire dans une démarche durable.
Schéma 1 : Les différents niveaux de frugalité d'un service d'IA, du système standard au service à bilan positif.
Pour qui et pourquoi ?
Ce référentiel, d'application volontaire, s'adresse à l'ensemble de l'écosystème :
- Pour les producteurs et fournisseurs de services d'IA : il offre un cadre pour mesurer, réduire et communiquer sur l'impact environnemental de leurs solutions.
- Pour les clients d'IA et la société civile : il permet d'évaluer la crédibilité des déclarations des fournisseurs et de faire des choix éclairés.
- Pour les acheteurs (notamment publics) : il constitue une base méthodologique pour intégrer des critères environnementaux dans les appels d'offres.
Des actions opérationnelles concrètes sont proposées pour chaque acteur, comme l'utilisation de l'outil Green Algorithms pour estimer la consommation énergétique d'un modèle d'IA, la réduction de la taille des jeux de données d'entraînement, ou encore l'adoption de techniques de distillation pour créer des modèles plus légers. Ces pratiques sont évaluées selon leur gain de frugalité et l'effort nécessaire à leur mise en œuvre, permettant aux organisations de prioriser efficacement leurs actions dans leur cycle de vie de développement.
Méthodologie d'évaluation environnementale
Le référentiel propose une méthodologie structurée pour évaluer l'impact environnemental d'un service d'IA sur l'ensemble de son cycle de vie, essentielle à toute démarche de frugalité numérique.
Le périmètre d'analyse
L'évaluation doit couvrir l'intégralité du cycle de vie du système d'IA, depuis sa conception jusqu'à sa mise hors service. Cette approche globale, fondée sur l'Analyse du Cycle de Vie (ACV), permet d'éviter les transferts de pollution d'une étape à l'autre. Les cadres de reporting normalisés (comme ISO 14040/14044) structurent cette analyse en fournissant une méthodologie rigoureuse et comparable.
Schéma 2 : Les 6 phases du cycle de vie d'un système d'IA selon le référentiel.
L'analyse prend en compte toutes les ressources numériques mobilisées : les terminaux utilisateurs, les réseaux de communication et les centres de stockage et de calcul. Les données issues des centres de données alimentent directement ces cadres d'évaluation, permettant une quantification précise des impacts à chaque étape du cycle de vie.
Les indicateurs environnementaux
Au-delà des sept indicateurs principaux présentés plus haut, le référentiel insiste sur la nécessité d'évaluer qualitativement les impacts indirects. L'un des plus connus est l'effet rebond : les gains d'efficacité obtenus grâce à une technologie peuvent paradoxalement entraîner une augmentation de sa consommation globale, car elle devient moins chère et plus accessible.
Comment calculer l'impact ?
Le calcul de l'impact environnemental s'appuie sur des méthodologies d'Analyse du Cycle de Vie (ACV). Le référentiel ne crée pas une nouvelle méthode, mais s'appuie sur des normes existantes (ISO 14040/14044) et des bases de données reconnues (par exemple, la base IMPACTS® de l'ADEME). Il guide les organisations dans le choix des outils et des données les plus pertinents pour leur contexte, favorisant ainsi l'amélioration de l'efficacité des systèmes d'IA tout en réduisant leur empreinte environnementale.
La combinaison de ces méthodes d'évaluation avec les cadres de reporting permet aux entreprises de documenter précisément leurs efforts et de mesurer concrètement les progrès réalisés dans leur démarche d'IA frugale.
Les 7 thématiques de bonnes pratiques pour une IA frugale
L'apprentissage machine frugal constitue un pilier fondamental de l'IA responsable. Il s'agit d'optimiser les algorithmes et les données pour obtenir des performances similaires tout en réduisant significativement l'empreinte environnementale. Le référentiel propose un ensemble de bonnes pratiques pragmatiques, classées selon leur ratio gain/effort pour une amélioration de l'efficacité énergétique immédiate.
| Thématique | Exemples de bonnes pratiques | Actions opérationnelles |
|---|---|---|
| 1. Gérer les compétences et acculturer | Former les équipes à l'IA frugale, identifier les experts internes. | Formation continue |
| 2. Qualifier la pertinence de l'IA | Analyser le besoin réel, évaluer les alternatives non-IA. | Audit préalable |
| 3. Maîtriser le volume des données | Utiliser des jeux de données pertinents et de taille optimisée. | Échantillonnage intelligent |
| 4. Optimiser la qualité des données | Définir des règles de stockage, compresser les données, utiliser des données open source. | Compression adaptative |
| 5. Rationaliser les modèles | Décomposer les gros modèles en plus petits, réutiliser du code existant. | Modularisation |
| 6. Optimiser la performance du modèle | Réutiliser des algorithmes pré-entraînés, privilégier des modèles plus frugaux, A/B tester les modèles. | Distillation de modèles |
| 7. Analyser l'impact des équipements | Optimiser l'usage des serveurs, favoriser l'éco-conception matérielle. | Consolidation serveurs |
Tableau 4 : Synthèse des 7 thématiques de bonnes pratiques pour une IA frugale.
Les 6 étapes pour un projet d'IA frugale
Pour intégrer la frugalité au cœur de vos projets et optimiser l'ensemble de votre chaîne de valeur, le référentiel propose une démarche opérationnelle en six étapes, qui assure une approche structurée et cohérente pour l'amélioration de l'efficacité environnementale.
Schéma 3 : Les 6 étapes clés pour mettre en œuvre un projet d'IA frugale.
- Questionner le besoin : s'assurer de la pertinence de recourir à l'IA. Cas de figure : une entreprise évalue si l'automatisation d'un processus nécessite réellement une IA ou si une solution algorithmique simple suffirait.
- Identifier toutes les solutions : envisager les alternatives (avec ou sans IA). Cas de figure : comparaison entre un modèle d'IA générative et un système expert à règles pour un chatbot client.
- Évaluer l'impact environnemental : analyser chaque solution sur son cycle de vie. Cas de figure : réduction des données d'entraînement de 30 % après analyse de leur pertinence réelle.
- Intégrer l'évaluation dans les décisions : faire de l'impact un critère de choix. Cas de figure : sélection d'un modèle plus léger malgré une précision légèrement inférieure.
- Outiller le déploiement : mettre en place un suivi précis de l'utilisation réelle. Cas de figure : installation d'indicateurs de consommation énergétique en temps réel.
- Réadapter la gouvernance : intégrer la frugalité dans les rôles et responsabilités de chacun. Cas de figure : création d'un poste de "Responsable IA frugale" dans l'équipe projet.
Communication et valorisation
Un des apports majeurs du référentiel est de fournir un cadre pour communiquer de manière transparente et crédible sur la démarche de frugalité.
Comment communiquer sur l'évaluation environnementale ?
La communication doit être précise et transparente, en mentionnant notamment :
- Le périmètre de l'analyse.
- Les méthodologies et bases de données utilisées.
- La localisation des ressources de calcul.
- Les éventuelles revues critiques par des tiers.
Pour structurer efficacement cette communication, le référentiel s'appuie sur des cadres de reporting RSE standardisés qui facilitent l'intégration des données environnementales de l'IA dans la stratégie globale de développement durable de l'entreprise.
Communiquer sur le caractère frugal
Pour revendiquer le caractère frugal d'un service, il faut fournir :
- Une évaluation quantitative des indicateurs environnementaux.
- Le détail des bonnes pratiques mises en œuvre.
- Une analyse qualitative des potentiels effets négatifs (effet rebond, etc.).
- Une réflexion sur la nécessité même de recourir à l'IA pour le service concerné.
Valoriser un bilan positif
Un service peut être qualifié de "à bilan positif" si l'impact positif de ses usages (par exemple, une IA qui optimise la consommation énergétique d'un bâtiment) est supérieur aux impacts négatifs de son propre cycle de vie. La démonstration doit être rigoureuse et documentée.
Les gains en termes d'image de marque sont considérables pour les entreprises qui parviennent à démontrer cette valeur ajoutée environnementale, renforçant leur positionnement comme acteurs responsables dans la réduction de leur empreinte carbone.
Implications pour les entreprises BtoB
L'adoption d'une démarche d'IA frugale n'est pas une contrainte, mais une véritable opportunité stratégique pour les entreprises BtoB. Ce virage vers la frugalité constitue un levier de performance durable dans un contexte où la consommation énergétique de l'IA devient un enjeu majeur.
Enjeux stratégiques
- Différenciation concurrentielle : se démarquer sur le marché en proposant des solutions plus durables et responsables.
- Anticipation réglementaire : se préparer aux futures exigences de l'AI Act européen qui intègre désormais la documentation de l'impact environnemental des systèmes d'IA.
- Responsabilité environnementale : répondre aux attentes croissantes des clients, partenaires et talents en matière de RSE et d'éthique numérique.
Opportunités business
L'IA frugale ouvre de nouvelles perspectives commerciales pour les entreprises qui s'engagent dans cette démarche :
- Valorisation du savoir-faire : mettre en avant une expertise en éco-conception de services numériques basés sur l'IA.
- Accès à de nouveaux marchés : l'impact environnemental devient un critère d'achat décisif, notamment dans les marchés publics et les appels à projets.
Exemples de projets d'IA frugale avec Natural-Net :
- Optimisation des modèles prédictifs pour réduire de 40 % la consommation énergétique.
- Développement de démonstrateurs d'IA frugale pour la gestion intelligente des ressources territoriales.
- Création de solutions d'IA embarquée à faible empreinte carbone.
Mise en œuvre concrète
Pour démarrer, les entreprises peuvent commencer par une phase d'acculturation de leurs équipes, suivie d'un premier projet pilote pour tester la méthodologie. Notre agence vous accompagne dans l'élaboration d'une stratégie de développement de l'IA frugale adaptée à vos besoins spécifiques, depuis l'évaluation initiale jusqu'à la création de démonstrateurs d'IA frugale performants et responsables.
Exemples d'IA frugale et transition énergétique
La théorie de l'IA frugale prend tout son sens lorsqu'elle est appliquée à des cas concrets, notamment dans le domaine de la transition énergétique où les bénéfices environnementaux peuvent largement compenser les coûts énergétiques de mise en œuvre.
Exemple : optimiser un réseau de chauffage intelligent
En 2025, plusieurs projets démontrent l'efficacité de l'IA frugale appliquée au chauffage des bâtiments. Un cas particulièrement éloquent est celui des thermostats intelligents développés par Schneider Electric. Ces systèmes utilisent des algorithmes d'IA qui, en analysant les données météorologiques, la température extérieure, l'humidité et la chaleur résiduelle des pièces, déterminent avec précision le moment optimal pour déclencher le chauffage.
| Aspect | Avant l'IA frugale | Après mise en œuvre |
|---|---|---|
| Anticipation chauffage | 1 heure systématique | 15-20 minutes adaptatives |
| Consommation énergétique | Référence | Réduction de 15-20 % |
| Expertise requise | Thermicien spécialisé | Automatisée par l'IA |
| Confort utilisateur | Standard | Optimisé et personnalisé |
Tableau 5 : Impact de l'IA frugale sur la gestion du chauffage intelligent
Contrairement aux idées reçues, ces modules d'IA intégrés aux thermostats sont extrêmement économes en ressources. Comme le souligne un expert du secteur : « Des modules IA comme celui intégré dans un thermostat ne consomment presque rien » tout en générant des économies substantielles. Cette approche illustre parfaitement le principe de l'IA frugale, avec un rapport coût/bénéfice environnemental largement positif.
IA et transition énergétique : synergies concrètes
L'IA frugale s'avère être un levier crucial pour accélérer la transition énergétique, notamment dans l'intégration des énergies renouvelables. Des technologies d'IA optimisent la production et la consommation d'énergie, permettant une intégration plus efficace des sources renouvelables dans le réseau électrique.
Un exemple marquant est l'utilisation de l'IA pour gérer l'intermittence des énergies renouvelables. En analysant en temps réel les flux d'énergie et en prédisant avec précision la production d'énergie solaire ou éolienne, ces systèmes permettent d'ajuster la distribution énergétique de manière optimale. Les algorithmes d'apprentissage automatique fonctionnent sur des serveurs puissants mais sont conçus pour maximiser leur efficacité énergétique.
L'approche frugale consiste ici à utiliser des modèles optimisés qui, malgré leur sophistication, sont développés pour minimiser leur empreinte tout en maximisant leur impact positif sur la transition énergétique. Le résultat est une réduction significative des inefficacités du réseau et une meilleure intégration des énergies renouvelables, contribuant directement à la décarbonation de notre économie.
FAQ : vos questions sur l'IA frugale
Qu'est-ce que l'IA frugale ?
L'IA frugale est une approche qui vise à réduire l'impact environnemental des systèmes d'intelligence artificielle en questionnant le besoin, en optimisant les ressources et en adoptant des bonnes pratiques tout au long du cycle de vie.
Pourquoi l'IA consomme-t-elle autant d'énergie ?
L'entraînement des modèles d'IA nécessite d'énormes quantités de calculs, réalisés sur des milliers de processeurs graphiques (GPU) très énergivores, hébergés dans des data centers qui doivent être constamment alimentés et refroidis.
Le référentiel est-il obligatoire ?
Non, l'application du référentiel est volontaire. Cependant, il constitue un cadre de référence qui pourrait inspirer de futures réglementations et devenir un standard de fait sur le marché.
Comment calculer l'impact de mon service d'IA ?
Le référentiel guide les entreprises pour réaliser une Analyse du Cycle de Vie (ACV) en s'appuyant sur des normes et des cadres de reporting existants. Il est recommandé de se faire accompagner par des experts pour une première évaluation afin d'assurer la conformité avec les méthodologies reconnues.
Quelles sont les bonnes pratiques prioritaires ?
Le référentiel classe les bonnes pratiques par ratio gain/effort. Les plus prioritaires sont souvent celles qui interviennent en amont : bien qualifier le besoin et évaluer la pertinence même de recourir à l'IA.
L'IA frugale est-elle moins performante ?
Pas nécessairement. La frugalité ne signifie pas une baisse de performance, mais une recherche du « juste nécessaire ». Il s'agit de trouver le meilleur compromis entre la performance utile pour l'utilisateur et l'impact environnemental.
Comment se former à l'IA frugale ?
La lecture du référentiel est un premier pas. Des formations spécialisées commencent à émerger. L'acculturation des équipes (développeurs, chefs de projet, commerciaux) est une étape clé pour intégrer ces pratiques dans votre organisation.
Où trouver le référentiel complet ?
Le référentiel AFNOR SPEC 2314 est disponible en téléchargement sur le site de l'AFNOR. Un résumé est également accessible sur le site de GreenTech Innovation.
Quelle différence entre IA frugale et Green IT ?
Le Green IT (ou numérique durable) est un domaine plus large qui couvre l'ensemble des technologies de l'information. L'IA frugale est une spécialisation du Green IT appliquée au domaine spécifique de l'intelligence artificielle.
Qu'est-ce qu'une IA verte ?
L'IA verte désigne des modèles d'intelligence artificielle conçus pour minimiser leur empreinte environnementale, notamment via l'utilisation d'énergies renouvelables, l'optimisation des algorithmes et le partage des ressources. Contrairement à l'IA frugale qui questionne le besoin même de recourir à l'IA, l'approche verte se concentre davantage sur l'amélioration de l'efficience énergétique des systèmes existants.
Comment l'IA frugale contribue-t-elle à la transition énergétique ?
L'IA frugale contribue à la transition énergétique de deux façons : d'une part en réduisant sa propre consommation de ressources, d'autre part en optimisant les systèmes énergétiques. Elle permet notamment d'améliorer la gestion des réseaux électriques intelligents, de prédire la production d'énergies renouvelables et d'optimiser la consommation des bâtiments et des infrastructures industrielles.
L'IA consomme-t-elle de l'eau ?
Une requête sur ChatGPT consomme environ 50 centilitres d'eau, selon les estimations de chercheurs de l'université de Riverside en Californie. Cette consommation d'eau, souvent méconnue, résulte du besoin constant de refroidir les systèmes de refroidissement des centres de données qui hébergent les modèles d'IA.
La génération d'images s'avère encore plus gourmande : créer une image avec l'IA nécessite entre 2 et 5 litres d'eau évaporée pour maintenir les serveurs à température optimale. OpenAI et les autres acteurs utilisent cette ressource en eau principalement pour éviter la surchauffe des processeurs graphiques qui traitent les calculs complexes.
La phase d'entraînement des modèles comme GPT-3 a consommé 700 000 litres d'eau dans les centres de données de Microsoft aux États-Unis. Ces volumes impressionnants s'expliquent par l'intensité des calculs nécessaires au machine learning, qui génèrent une chaleur considérable nécessitant un refroidissement permanent par circulation d'eau.
L'intelligence artificielle consomme-t-elle beaucoup d'énergie ?
La réponse est sans équivoque : oui. Selon l'Agence internationale de l'énergie (AIE), la consommation électrique des centres de données dédiés à l'IA pourrait multiplier par 4 en 10 ans, atteignant 1 050 TWh en 2026, soit l'équivalent de la consommation du Japon.
Une recherche Google classique consomme 0,2 Wh, tandis qu'une requête sur ChatGPT nécessite 0,34 Wh, soit 6 fois plus d'énergie. Les datacenters d'IA sont particulièrement énergivores avec une consommation 4 à 5 fois supérieure à un datacenter traditionnel.
Le Shift Project souligne que cette trajectoire est incompatible avec les objectifs climatiques. Face à cette réalité, l'IA frugale devient une nécessité pour concilier innovation et responsabilité environnementale.
Quel est l'impact environnemental de l'IA générative ?
L'impact environnemental de l'IA dépasse largement la seule consommation électrique et touche plusieurs dimensions critiques pour notre planète.
L'empreinte carbone varie considérablement selon le mix énergétique des pays hébergeant les centres de données. Les infrastructures alimentées par des centrales nucléaires génèrent moins d'émissions que celles dépendantes des énergies fossiles, créant des disparités géographiques majeures.
La consommation de ressources minérales pour fabriquer les GPU et serveurs nécessite l'extraction de métaux rares, impactant directement les écosystèmes. La durée de vie limitée de ces équipements accentue la production de déchets électroniques, particulièrement problématique avec l'obsolescence rapide des technologies d'IA générative.
Quel système lié à l'IA consomme le plus d'énergie ?
Les centres de données dédiés à l'entraînement des grands modèles de langage représentent les systèmes d'IA les plus énergivores. Un serveur Nvidia DGX A100 consomme 6,5 kWh, soit plus qu'un sèche-linge domestique fonctionnant en permanence.
Les clusters d'entraînement mobilisent des milliers de ces serveurs simultanément. L'entraînement du modèle GPT-3 a nécessité 1 287 MWh, équivalent à la consommation annuelle de 274 foyers français. Le modèle OPT de Meta a consommé 324 MWh durant sa phase d'apprentissage.
Schneider Electric évalue qu'un cluster de 22 500 GPU Nvidia H100 répartis sur 700 racks consomme 31 MW, sans comptabiliser le refroidissement. Les datacenters d'IA consomment 4 à 5 fois plus d'énergie que les centres de données traditionnels, principalement durant la phase d'inférence qui représente 70 à 80 % de la consommation totale d'un système d'IA en production.
Combien d'énergie consomme une recherche sur ChatGPT, quel est son impact environnemental ?
Une requête standard sur ChatGPT-4o consomme 0,3 Wh selon les dernières études d'Epoch AI de février 2025, soit l'équivalent d'une recherche Google classique. Cette estimation revoit à la baisse les chiffres précédents qui évoquaient 2,9 Wh par requête.
Avec 1 milliard de messages quotidiens échangés sur la plateforme, ChatGPT représente 300 MWh par jour, soit la consommation de 27 000 foyers français. Cette consommation varie selon la complexité de la requête : les modèles réflexifs comme o1 consomment significativement plus que les versions standard.
L'impact environnemental ne se limite pas à l'électricité : chaque session de 25 requêtes nécessite un demi-litre d'eau pour refroidir les serveurs, selon l'Université de Californie.
Quel est l'empreinte carbone de l'IA ?
L'empreinte carbone de l'intelligence artificielle représente 4,4 % des émissions nationales françaises selon l'ADEME en 2022, soit l'équivalent du secteur des poids lourds. Cette proportion ne cesse de croître avec l'explosion des modèles génératifs.
L'entraînement du modèle GPT-3 a généré 552 tonnes de CO2, comparable à 125 vols aller-retour New York-Pékin. Le modèle BLOOM émet 10 fois plus de gaz à effet de serre qu'un Français moyen sur une année complète.
Les centres de données d'IA pourraient représenter 37 milliards de tonnes de CO2 supplémentaires d'ici 2026 selon l'Agence Internationale de l'Énergie. Un utilisateur effectuant 10 requêtes quotidiennes ajoute 100 kg de CO2 à son bilan carbone personnel annuel, soit l'équivalent de 500 km en voiture thermique.
Comment Natural-Net peut m'accompagner ?
Notre agence vous accompagne dans la définition de votre stratégie d'IA frugale, l'évaluation de vos services existants, la formation de vos équipes et la mise en œuvre de projets d'éco-conception de services numériques basés sur l'IA.
Conclusion
L'ère de l'IA ne pourra être durable que si elle intègre les principes de la frugalité. Le Référentiel général pour l'IA frugale offre un cadre d'action concret et ambitieux pour tous les acteurs économiques. Loin d'être une contrainte, la frugalité énergétique de l'IA est une formidable opportunité d'innover, de se différencier et de contribuer à un avenir numérique plus responsable. Il est temps pour chaque entreprise de s'emparer de ce sujet stratégique et de transformer ce défi en avantage concurrentiel.
Sources et références
- Polytechnique Insights, "IA générative : la consommation énergétique explose", novembre 2024.
- Connaissance des Énergies, "Les besoins d'électricité de l'intelligence artificielle en 5 chiffres", avril 2025.
- Ministère de la Transition Écologique, "Publication du référentiel général pour l'IA frugale", juin 2024.