Le guide détaillé : comment optimiser votre SEO / GEO pour Google IA Overview ?
07 novembre 2025
Sommaire
Pour les entreprises et les créateurs de contenu, cette mutation soulève des questions cruciales et présente des défis de taille, mais elle ouvre également la porte à des opportunités sans précédent pour ceux qui sauront s'adapter.
Les premières données issues des marchés où l'IA Overview est déjà active sont sans appel : une étude d'Ahrefs révèle une baisse moyenne de 34,5% du taux de clics (CTR) pour la première position organique [1], tandis qu'une analyse de Semrush indique que les visiteurs provenant de la recherche IA sont 4,4 fois plus qualifiés et susceptibles de convertir [2].
Ces chiffres illustrent parfaitement le double enjeu : une potentielle perte de trafic de masse, compensée par l'acquisition d'une audience plus engagée et à plus forte valeur. Ignorer cette transition n'est pas une option. Il est impératif de comprendre les nouveaux mécanismes et d'adapter sa stratégie SEO pour non seulement survivre, mais prospérer dans cette nouvelle ère.
Ce guide complet a été conçu pour vous fournir une feuille de route claire et actionnable. Nous explorerons en profondeur l'impact mesurable de l'IA Overview, nous décortiquerons les facteurs de classement qui déterminent la visibilité dans ces nouveaux encadrés, et nous vous présenterons 12 stratégies d'optimisation éprouvées.
Enfin, nous vous proposerons un plan d'action concret en 90 jours, des conseils spécifiques à votre secteur d'activité, et les outils indispensables pour naviguer avec succès dans ce nouveau paysage du SEO.
1. Comprendre l'IA Overview et son impact sur le SEO
Avant de plonger dans les stratégies d'optimisation, il est essentiel de saisir la nature de l'IA Overview et la portée de ses conséquences sur le référencement naturel. Cette fonctionnalité modifie fondamentalement la dynamique de la page de résultats de recherche (SERP), transformant la compétition pour la visibilité.
1.1 Qu'est-ce que l'IA Overview ?
L'IA Overview est une réponse synthétique, générée par l'intelligence artificielle de Google, qui s'affiche en haut des résultats de recherche pour répondre directement à la requête de l'utilisateur. Contrairement aux traditionnels "liens bleus", qui redirigent vers des pages web, l'IA Overview vise à fournir une réponse complète et digeste sans que l'utilisateur ait besoin de quitter la page de résultats.
Vidéo : Search in the Gemini era | Google I/O 2024 (https://www.youtube.com/watch?v=s4InWsd-J6g&t=2s)
Pour une présentation détaillée de la fonctionnalité, vous pouvez consulter notre article précédent : Tout savoir sur l'IA Overview de Google.
1.2 L'impact mesurable sur le trafic et les comportements
Le déploiement de l'IA Overview a déjà produit des données significatives qui dessinent les contours du nouveau paysage SEO. Il est crucial de comprendre ces chiffres pour prendre des décisions stratégiques éclairées.
TABLEAU 1 : Impact chiffré de l'IA Overview sur les métriques SEO
| Métrique | Valeur | Source |
| Réduction du CTR position 1 | -34,5% | Ahrefs (2025) [1] |
| Valeur visiteur IA vs traditionnel | 4,4x supérieure | Semrush (2025) [2] |
| Couverture actuelle (% requêtes) | 13-16,85% | Semrush Sensor [3] |
| Baisse impressions sites affichés | -25% | SimilarWeb [4] |
| Baisse taux de clic organique | -18% | SimilarWeb [4] |
| Trafic direct peut diminuer de | 15-25% | Analyses clients B2B [5] |
| Prévision dépassement trafic IA | Début 2028 | Semrush (projection) [2] |
Ces données révèlent une tendance claire : une cannibalisation du trafic organique traditionnel au profit d'une interaction directe avec la SERP. Cependant, le trafic résiduel qui parvient jusqu'aux sites est de bien meilleure qualité, car les utilisateurs ont déjà obtenu un premier niveau de réponse et cliquent pour approfondir un sujet qui les intéresse réellement.
1.3 Pourquoi optimiser pour l'IA Overview est crucial
Face à ces bouleversements, l'attentisme est la stratégie la plus risquée. L'optimisation pour l'IA Overview n'est pas une simple option, mais une nécessité pour plusieurs raisons fondamentales :
- Transition imminente du trafic : Les projections indiquent que le trafic provenant des interactions avec l'IA dépassera le trafic organique traditionnel d'ici 2028 [2]. Anticiper ce basculement est essentiel pour ne pas devenir invisible.
- Qualité supérieure des visiteurs : Attirer des visiteurs 4,4 fois plus susceptibles de convertir peut transformer radicalement le retour sur investissement de votre stratégie de contenu, même avec un volume de trafic globalement inférieur.
- Avantage du premier arrivant : Le domaine de l'optimisation pour l'IA (Generative Engine Optimization ou GEO) est encore nouveau. Les entreprises qui maîtrisent ces techniques dès maintenant construiront une avance concurrentielle durable.
- Risque de perte de visibilité : Ne pas être cité dans les IA Overviews équivaut à être absent de la première interaction de l'utilisateur avec la page de résultats. C'est un risque de perte de notoriété et d'autorité considérable.
L'optimisation pour l'IA Overview n'est donc pas seulement une question de récupération de trafic, mais une réinvention stratégique de la manière de capter et de convertir une audience qualifiée sur Google.
2. Les facteurs de classement dans l'IA Overview
Pour apparaître dans les IA Overviews, il ne suffit plus de suivre les règles traditionnelles du SEO. Google utilise une combinaison de ses systèmes de classement de base et de nouveaux facteurs liés à ses modèles d'IA pour sélectionner et assembler les informations. Comprendre cette hiérarchie est la première étape pour élaborer une stratégie d'optimisation efficace.
2.1 Les 7 facteurs de classement principaux
Notre analyse des études et des recommandations officielles a permis d'identifier sept facteurs principaux qui influencent la visibilité dans les IA Overviews. Leur importance varie, mais leur synergie est la clé du succès.
TABLEAU 2 : Facteurs de classement par ordre d'importance
| Facteur | Impact | Priorité | Actions clés |
| Modèles d'IA (LLMs) | Élevé | 1 | Lisibilité, citations, structure claire |
| Systèmes de classement | Élevé | 1 | Contenu utile, backlinks qualité, anti-spam |
| Intention de recherche | Élevé | 1 | Correspondance exacte, format adapté |
| Bases de données | Moyen | 2 | Knowledge Graph, Merchant Center |
| Sujet (YMYL) | Moyen | 2 | E-E-A-T, sources fiables, ton d'autorité |
| Données structurées | Moyen | 2 | Schema markup complet et validé |
| Multimédia | Faible | 3 | Images, vidéos, infographies pertinentes |
2.2 Focus sur les facteurs à impact élevé
Les trois facteurs à impact élevé constituent le cœur de votre stratégie d'optimisation.
- Modèles d'IA (LLMs) :
- Ce facteur concerne la manière dont les grands modèles de langage de Google (comme Gemini) interprètent votre contenu. Pour les influencer positivement, votre contenu doit être extrêmement clair, bien structuré (avec des titres, des listes, des tableaux), et facile à décomposer en "morceaux" d'information (chunks). La présence de citations vers des sources externes et un langage factuel sont également primordiales. L'erreur à éviter est de produire un contenu trop dense, jargonneux ou manquant de structure, que l'IA peinera à analyser.
- Systèmes de classement principaux :
- Les fondamentaux du SEO restent cruciaux. Le Helpful Content System de Google est plus important que jamais : votre contenu doit être créé pour les humains et apporter une réelle valeur ajoutée. De même, les systèmes d'analyse de liens continuent de jouer un rôle majeur ; obtenir des backlinks de haute qualité provenant de sites autoritaires renforce la confiance que Google accorde à votre domaine. Enfin, le respect scrupuleux des politiques anti-spam est une condition sine qua non.
- Intention de recherche :
- L'IA Overview excelle à répondre à des intentions de recherche très spécifiques. Il est donc vital d'aller au-delà des mots-clés génériques. Analysez les questions que se posent réellement vos utilisateurs et créez des contenus qui y répondent de la manière la plus directe et complète possible. Si la requête suggère une comparaison, utilisez un tableau. Si elle demande un processus, utilisez une liste numérotée. L'alignement parfait entre la question de l'utilisateur et le format de votre réponse est un facteur de succès majeur.
2.3 Recommandations officielles de Google
Google, via son Search Central, a fourni des lignes directrices qui corroborent l'importance de ces facteurs [6].
En résumé, Google conseille de :
- Créer un contenu unique et de valeur pour les gens : La priorité absolue est de répondre aux besoins des utilisateurs avec un contenu original et satisfaisant.
- Fournir une excellente expérience de page : La facilité de navigation, la clarté de la mise en page et la vitesse de chargement (Core Web Vitals) restent des critères essentiels.
- Assurer l'accessibilité technique : Googlebot doit pouvoir crawler et indexer vos pages sans entrave. L'utilisation de balises comme nosnippet ou noindex limitera votre visibilité dans les expériences IA.
- Utiliser les données structurées de manière cohérente : Les informations présentes dans votre balisage Schema doivent correspondre au contenu visible sur la page.
Ces recommandations officielles ne sont pas nouvelles, mais leur application devient encore plus critique à l'ère de l'IA Overview. Elles constituent la base sur laquelle les stratégies d'optimisation plus avancées doivent être construites.
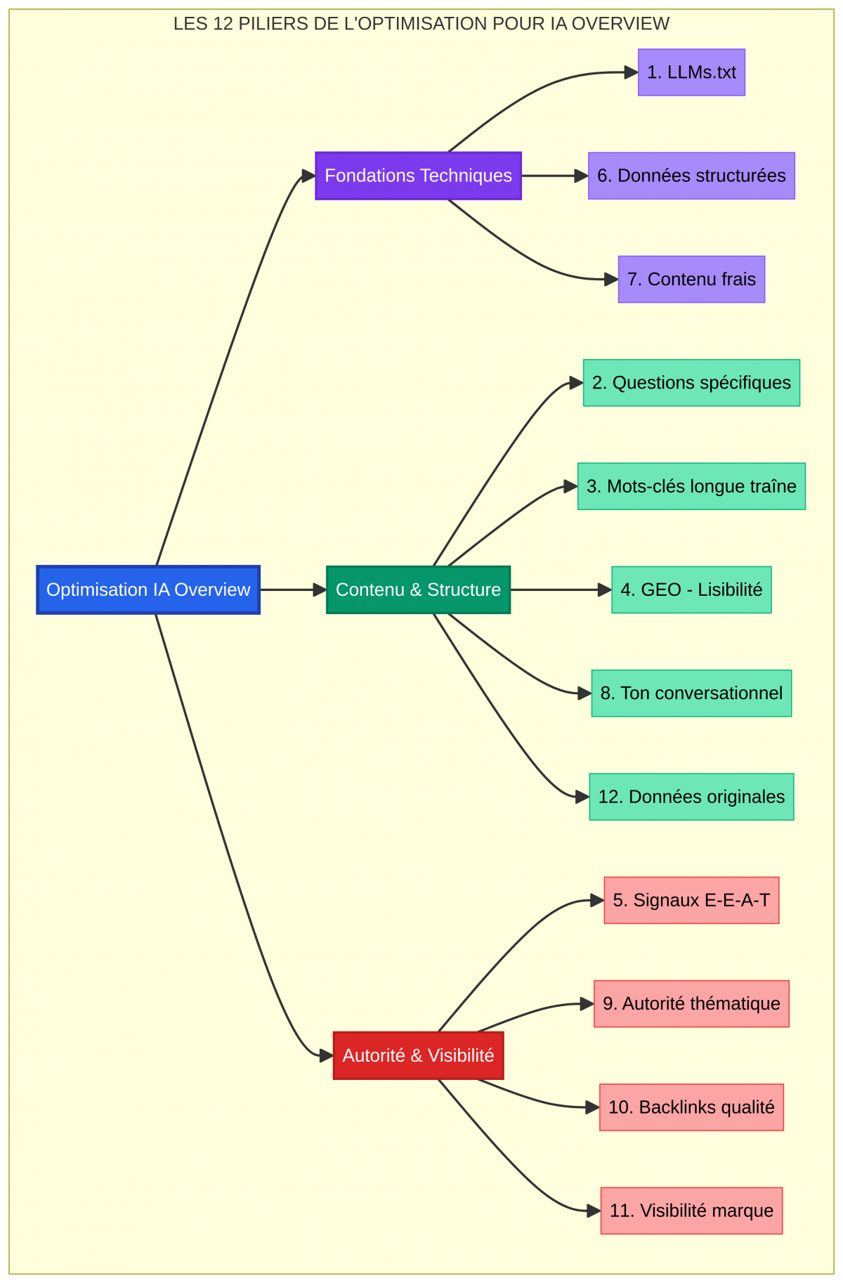
3. Les 12 stratégies d'optimisation éprouvées pour optimiser sa visibilité sur Google IA Overview
Maintenant que nous avons posé les bases théoriques, passons à la pratique. Voici 12 stratégies concrètes, basées sur les analyses d'experts et les premières données disponibles, pour positionner votre contenu dans les IA Overviews.
Ces stratégies sont interdépendantes et doivent être considérées comme les composantes d'une approche SEO holistique.
Infographie 1 : Les 12 piliers de l'optimisation pour IA Overview, regroupés en trois catégories : Fondations Techniques, Contenu & Structure, et Autorité & Visibilité.
Stratégie 1 : Optimiser avec LLMs.txt
Le fichier LLMs.txt est une nouvelle proposition de standard, similaire au robots.txt, mais spécifiquement conçu pour les grands modèles de langage (LLMs) [7]. Il permet aux propriétaires de sites de donner des directives sur la manière dont les robots d'IA peuvent accéder et utiliser leur contenu.
En l'implémentant, vous n'envoyez pas seulement un signal de coopération à Google, mais vous pouvez également guider les modèles pour qu'ils comprennent mieux la structure et l'importance de vos contenus.
Comment le créer et l'implémenter :
- Le fichier doit être placé à la racine de votre site (ex: https://votresite.fr/llms.txt).
- Sa syntaxe est simple :Plain TextUser-agent: * Allow: /blog/ Disallow: /mentions-legales/ User-agent: Google-Extended Allow: / User-agent: ChatGPT-User Disallow: /
Dans cet exemple, vous autorisez tous les bots à accéder à votre blog, vous autorisez spécifiquement le bot de Google à tout voir, et vous bloquez complètement le bot de ChatGPT. Des plugins SEO comme All In One SEO (AIOSEO) proposent déjà des générateurs pour créer ce fichier en quelques clics [7].
Stratégie 2 : Répondre à des questions spécifiques
Les IA Overviews sont conçues pour répondre à des questions. Votre contenu doit donc être structuré de la même manière. Identifiez les questions précises que se pose votre audience (souvent des questions de type "comment", "pourquoi", "quel est le meilleur") et apportez-y des réponses claires, concises et directes. Utilisez la question comme un titre (H2, H3) et la réponse comme le paragraphe qui suit. Ce format Q&A est idéal pour être repris par l'IA.
Stratégie 3 : Cibler les mots-clés longue traîne
Les requêtes génériques sont de plus en plus souvent entièrement traitées par l'IA Overview. Votre opportunité réside dans la longue traîne : des requêtes plus longues, plus spécifiques, et qui révèlent une intention de recherche forte. Ces mots-clés sont moins compétitifs et, comme ils correspondent à des questions précises, ils sont des déclencheurs parfaits pour les IA Overviews [7].
TABLEAU 3 : Exemples de mots-clés longue traîne par industrie
| Industrie | Mot-clé générique | Mot-clé longue traîne optimisé |
| E-commerce Mode | chaussures running | meilleures chaussures running pour pieds plats femme 2025 |
| B2B SaaS | logiciel CRM | logiciel CRM pour PME française avec intégration comptabilité |
| Santé/Bien-être | mal de dos | exercices mal de dos lombaire à faire au bureau |
| Immobilier | appartement Paris | appartement 3 pièces Paris 15ème proche métro moins 400000 |
| Tourisme | voyage Espagne | itinéraire 10 jours Andalousie en famille avec enfants |
Stratégie 4 : Optimiser pour le GEO (Generative Engine Optimization)
Le GEO est l'art d'optimiser le contenu pour qu'il soit facilement compris et utilisé par les IA génératives. Cela passe par plusieurs principes :
- Langage simple et factuel : Visez un niveau de lecture accessible (équivalent au collège). Évitez le jargon et les phrases trop complexes.
- Formatage pour la lisibilité : Utilisez des paragraphes courts (1-3 phrases), des listes à puces, des tableaux et du texte en gras pour mettre en évidence les informations clés. Cette structure aide l'IA à "découper" votre contenu en blocs d'information pertinents [8].
Stratégie 5 : Renforcer les signaux E-E-A-T
L'Expérience, l'Expertise, l'Autorité et la Fiabilité (E-E-A-T) sont plus importantes que jamais. Google doit avoir une confiance absolue dans les sources qu'il utilise pour ses IA Overviews, surtout pour les sujets YMYL (Your Money Your Life). Démontrez votre expertise en :
- Partageant des expériences de première main.
- Créant des biographies d'auteur détaillées qui mettent en avant leurs qualifications.
- Citant des études, des données et des sources faisant autorité.
- Affichant des signaux de confiance comme des avis clients, des témoignages ou des certifications.
Stratégie 6 : Implémenter les données structurées (Schema Markup)
Les données structurées sont un code que vous ajoutez à votre site pour aider les moteurs de recherche à comprendre le contexte de votre contenu. Pour l'IA Overview, c'est un moyen direct de lui fournir des informations claires et organisées. Un balisage Schema complet et valide est un avantage considérable [8].
TABLEAU 4 : Types de schema par type de contenu
| Type de contenu | Schema prioritaire | Priorité |
| Article de blog | Article | Haute |
| Page produit e-commerce | Product + Review + Offer | Critique |
| Page service B2B | Service + Organization | Haute |
| Recette cuisine | Recipe | Critique |
| Tutoriel/Guide | HowTo | Haute |
| FAQ | FAQPage | Haute |
Stratégie 7 : Maintenir le contenu frais
La fraîcheur du contenu est un signal de pertinence fort. Les informations, surtout dans les domaines qui évoluent rapidement, doivent être à jour. Planifiez des révisions régulières de vos articles les plus importants pour mettre à jour les données, ajouter de nouvelles informations et corriger les liens brisés. Une simple mise à jour de la date de publication ne suffit pas ; le contenu doit être réellement amélioré [7].
Stratégie 8 : Adopter un ton conversationnel
L'IA de Google est conçue pour interagir avec les utilisateurs sur un mode conversationnel. Un contenu rédigé dans un style naturel, accessible et humain a plus de chances d'être sélectionné, car son ton correspond à celui que l'IA cherche à imiter. Évitez le langage trop formel ou académique et écrivez comme si vous expliquiez un concept à un ami compétent [7].
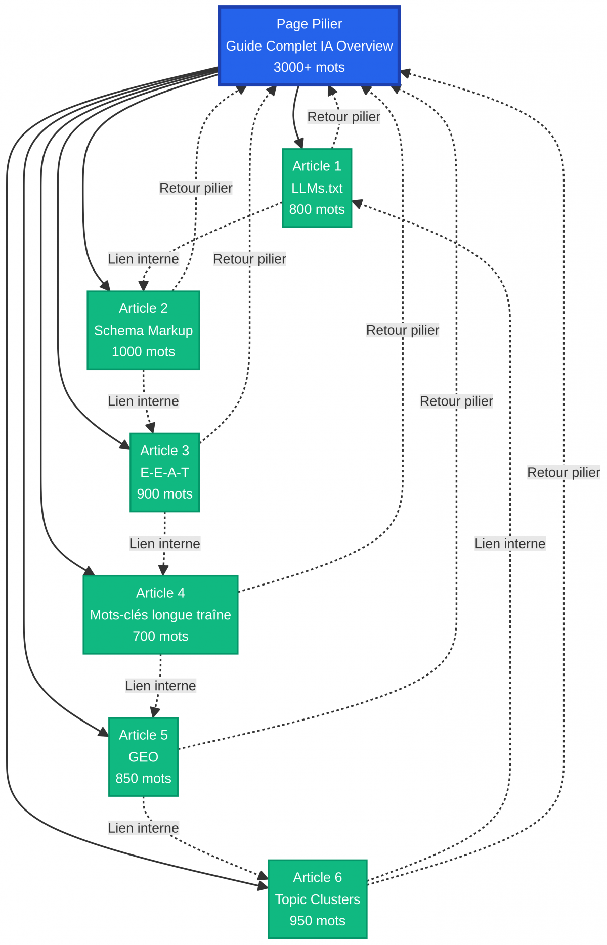
Stratégie 9 : Construire une autorité thématique
Ne publiez pas des articles isolés. Montrez à Google que vous êtes un expert sur un sujet entier en construisant des topic clusters. Cette stratégie consiste à créer une page pilier très complète sur un sujet principal, puis à la lier à une série d'articles plus spécifiques qui explorent des sous-thèmes en détail. Ce maillage interne dense démontre une expertise approfondie et cohérente, ce qui augmente la confiance de Google dans votre site comme source de référence [7].
Infographie 2 : Exemple d'architecture d'un topic cluster, avec une page pilier centrale et des articles satellites interconnectés.
Stratégie 10 : Obtenir des backlinks de qualité
Les backlinks restent un pilier du SEO. Dans le contexte de l'IA Overview, ils agissent comme des votes de confiance de la part d'autres sites. Un lien provenant d'un site respecté dans votre domaine signale à Google que votre contenu est fiable et digne d'être cité. La qualité et la pertinence contextuelle de ces liens priment largement sur leur quantité [7].
Stratégie 11 : Augmenter la visibilité de marque
L'IA de Google ne se contente pas d'analyser votre site web ; elle évalue votre empreinte numérique globale. Une étude d'Ahrefs a montré que les mentions de marque en ligne (même sans lien) avaient la plus forte corrélation avec la présence dans les AI Overviews [9]. Soyez actif sur les plateformes pertinentes pour votre secteur (forums, réseaux sociaux, sites d'avis) et assurez-vous que votre marque y est mentionnée de manière positive.
TABLEAU 5 : Plateformes prioritaires par secteur
| Secteur | Plateforme | Priorité | Type d'action |
| B2B Tech/SaaS | Critique | Articles experts, études de cas | |
| E-commerce | Critique | Visuels produits, stories | |
| Services locaux | Google Business Profile | Critique | Fiche complète, posts, avis |
| Média/Blog | Twitter/X | Haute | Actualités, threads expertise |
Stratégie 12 : Publier des données originales
Les systèmes d'IA sont friands de données uniques et de statistiques. Publier des recherches originales, des sondages, des analyses de données ou des benchmarks vous positionne comme une source primaire d'information. Ce type de contenu a une très forte probabilité d'être cité dans un IA Overview, car il apporte une valeur que l'on ne trouve nulle part ailleurs [8]. Structurez ces données dans des tableaux et des graphiques clairs pour en faciliter l'extraction par l'IA.
4. Guide pratique : Plan d'action étape par étape pour Google IA Overview
Savoir quoi faire est une chose, savoir par où commencer en est une autre. Voici une feuille de route pragmatique en 90 jours pour auditer, optimiser et suivre votre performance dans l'écosystème de l'IA Overview. Ce plan est conçu pour être adaptable, mais il fournit une structure solide pour organiser vos efforts et obtenir des résultats mesurables.
Phase 1 : Audit et préparation (Jours 1-15)
L'objectif de cette phase initiale est de faire un état des lieux complet pour identifier les opportunités et les points faibles de votre site.
CHECKLIST 1 : Audit initial
- Analyser la présence actuelle dans les AI Overviews :
- Utilisez des outils comme Semrush ou Ahrefs pour voir si votre site est déjà cité et pour quelles requêtes.Identifier les mots-clés déclenchant des AI Overviews :
- Listez les mots-clés stratégiques pour votre activité qui affichent un IA Overview.
- Évaluer le contenu existant :
- Identifiez vos pages les plus performantes (trafic, backlinks) et évaluez leur potentiel d'optimisation pour l'IA (structure, clarté, E-E-A-T).
- Auditer les données structurées :
- Utilisez le Validateur de balisage Schema de Google pour vérifier l'absence d'erreurs dans votre implémentation actuelle.
- Vérifier les signaux E-E-A-T :
- Vos pages ont-elles des auteurs clairs ? Des biographies ? Des citations ? Sont-elles à jour ?
- Analyser les concurrents :
- Identifiez les concurrents qui sont fréquemment cités dans les IA Overviews et analysez la structure de leurs contenus gagnants.
Phase 2 : Optimisation technique (Jours 16-30)
Cette phase se concentre sur la mise en place des fondations techniques nécessaires pour être bien interprété par les IA.
CHECKLIST 2 : Optimisations techniques
- Créer et implémenter LLMs.txt :
- Mettez en place votre fichier LLMs.txt pour guider les robots d'IA.
- Ajouter/compléter les données structurées :
- Implémentez le balisage Schema manquant sur vos pages prioritaires (articles, produits, services, etc.).
- Optimiser la vitesse de chargement :
- Assurez-vous que vos pages se chargent rapidement et passent les Core Web Vitals.
- Améliorer l'expérience mobile :
- Le site doit être parfaitement utilisable et lisible sur mobile.Vérifier l'accessibilité Googlebot : Assurez-vous qu'aucune règle robots.txt ou balise noindex ne bloque l'accès à vos contenus importants.
Phase 3 : Optimisation du contenu (Jours 31-60)
C'est le cœur du travail. L'objectif est de transformer vos contenus pour qu'ils répondent parfaitement aux exigences des IA Overviews.
CHECKLIST 3 : Optimisations de contenu
- Identifier les questions clés de l'audience :
- Utilisez des outils comme AnswerThePublic ou l'analyse des "People Also Ask" pour chaque contenu prioritaire.
- Réécrire les contenus prioritaires :
- Intégrez des sections Q&A, simplifiez le langage, et structurez le texte avec des titres et des listes.
- Améliorer la lisibilité :
- Visez un score de lisibilité élevé (niveau 6-8ème année scolaire américaine, facile à lire en français).
- Ajouter des citations et références :
- Liez vers des études, des sources officielles et des sites d'autorité pour appuyer vos affirmations.
- Créer des topic clusters :
- Commencez à construire votre premier topic cluster autour de votre sujet le plus stratégique.
- Renforcer le maillage interne :
- Assurez-vous que vos contenus sont bien liés entre eux de manière logique.
Phase 4 : Autorité et visibilité (Jours 61-90)
Le contenu seul ne suffit pas. Cette phase vise à construire l'autorité de votre marque sur l'ensemble du web.
CHECKLIST 4 : Construction d'autorité
- Développer les biographies d'auteur :
- Créez des pages dédiées pour vos auteurs avec leurs qualifications, publications et réseaux sociaux.
- Obtenir des backlinks de qualité :
- Lancez une campagne de netlinking ciblée sur vos nouveaux contenus optimisés.
- Créer du contenu sur d'autres plateformes :
- Publiez un article expert sur LinkedIn, répondez à des questions sur Quora ou Reddit.
- Générer des mentions de marque :
- Encouragez les avis clients, participez à des discussions en ligne, publiez des communiqués de presse.
- Publier des données originales :
- Si possible, menez un petit sondage ou une analyse de données et publiez les résultats.
Phase 5 : Suivi et ajustement (Continu)
L'optimisation pour l'IA est un processus itératif. Le suivi est essentiel pour comprendre ce qui fonctionne et ajuster votre stratégie.
TABLEAU 6 : KPIs à suivre pour l'optimisation IA Overview
| KPI | Outil de mesure | Fréquence | Objectif 3 mois |
| Citations dans AI Overviews | Semrush AI Visibility / Ahrefs | Hebdomadaire | +20% |
| Trafic depuis AI search | Google Analytics 4 | Hebdomadaire | Croissance continue |
| Taux de conversion AI vs traditionnel | GA4 (segments personnalisés) | Mensuel | Ratio 3:1 minimum |
| Mentions de marque (avec et sans liens) | Brand24 / Mention | Hebdomadaire | +20% |
| Positions featured snippets | Ahrefs / Semrush | Hebdomadaire | Top 3 positions |
5. Optimisations spécifiques par type de site
Les principes fondamentaux de l'optimisation pour l'IA Overview s'appliquent à tous, mais leur mise en œuvre tactique varie considérablement en fonction de votre modèle économique et du type de votre site. Voici des stratégies adaptées pour quatre grands types de sites web.
5.1 E-commerce
Pour un site e-commerce, l'objectif est d'apparaître dans les IA Overviews qui comparent des produits ou répondent à des questions d'achat. La confiance et la précision des informations sont primordiales.
TABLEAU 7 : Checklist spécifique e-commerce
| Élément | Priorité | Impact IA Overview | Difficulté |
| Schema Product complet | Critique | Très élevé | Moyenne |
| Schema Review et Rating | Critique | Très élevé | Moyenne |
| Google Merchant Center | Critique | Très élevé | Moyenne |
| Guides d'achat détaillés | Haute | Très élevé | Élevée |
| FAQ sur les pages produits | Haute | Très élevé | Moyenne |
| Avis clients vérifiés | Critique | Très élevé | Facile |
La stratégie consiste à structurer méticuleusement chaque page produit avec le balisage Schema, en incluant le prix, la disponibilité, les avis et les évaluations. La synchronisation parfaite avec un flux Google Merchant Center est non négociable.
Au-delà des pages produits, la création de guides d'achat complets (ex: "Comment choisir sa machine à café à grain en 2025") et de comparatifs produits positionne votre site comme une source d'aide à la décision, un type de contenu très apprécié par les IA Overviews.
5.2 Sites B2B et services
Pour le B2B, l'enjeu est de démontrer une expertise pointue et de se positionner comme une autorité de confiance pour résoudre des problèmes complexes. Le contenu doit éduquer et rassurer.
La tactique principale est de publier du contenu qui démontre une expertise approfondie : des études de cas détaillées, des livres blancs basés sur des données, des webinaires transcrits en articles, et des analyses de tendances. Le balisage Service et Organization doit être parfaitement implémenté. Il est également crucial de développer les pages auteurs pour mettre en avant l'expertise de vos collaborateurs, un signal E-E-A-T majeur pour les sujets B2B.
5.3 Médias et blogs
Les médias et les blogs sont en concurrence directe avec l'IA Overview pour la fourniture d'informations. Pour survivre, ils doivent offrir une valeur que l'IA ne peut pas (encore) répliquer : l'originalité, l'analyse approfondie et la perspective unique.
La fraîcheur de l'information est vitale pour les sujets d'actualité. Il faut être le premier à couvrir un événement, mais aussi le premier à l'analyser en profondeur. La publication de reportages originaux, d'interviews exclusives et d'analyses d'experts est la meilleure défense. Le balisage NewsArticle est essentiel. De plus, le renforcement de la marque média et de la réputation des journalistes (via leurs pages auteurs et leur présence sur les réseaux sociaux) est un facteur de différenciation clé.
5.4 Sites locaux
Pour les entreprises locales, l'IA Overview s'intègre étroitement avec les résultats de recherche locale et Google Maps. La bataille se joue sur la confiance et la pertinence géolocalisée.
L'optimisation de votre fiche Google Business Profile (GBP) est la priorité absolue. Assurez-vous qu'elle est complète, à jour, et qu'elle contient des photos de haute qualité, des publications régulières et de nombreux avis positifs.
La collecte continue d'avis clients est le signal le plus puissant. Implémentez le balisage LocalBusiness sur votre site et assurez la cohérence de vos informations NAP (Name, Address, Phone) sur tous les annuaires locaux. Créez du contenu qui répond à des requêtes locales, comme "meilleur plombier à Lyon pour une urgence".
6. Outils et ressources pour optimiser
L'optimisation pour l'IA Overview requiert un arsenal d'outils adaptés pour analyser, agir et mesurer. Voici une sélection des outils les plus pertinents pour chaque étape du processus.
TABLEAU 8 : Boîte à outils complète pour l'optimisation IA Overview
| Catégorie | Outil | Usage principal | Prix | Recommandations |
| Visibilité IA | Semrush AI Visibility Toolkit | Tracking citations AI Overviews | Payant (à partir de 139$/mois) | Essentiel pour entreprises |
| Visibilité IA | Ahrefs Site Explorer | Identification AI Overviews par mot-clé | Payant (à partir de 129$/mois) | Essentiel pour SEO avancé |
| Recherche mots-clés | LowFruits | Mots-clés longue traîne faible concurrence | Payant (à partir de 29$/mois) | Très utile pour tous |
| Questions audience | AnswerThePublic | Identification questions populaires | Freemium (3 recherches/jour gratuit) | Utile pour tous |
| Données structurées | Google Schema Markup Validator | Validation schema markup | Gratuit | Indispensable |
| Lisibilité | Hemingway Editor | Analyse niveau de lecture | Freemium (version gratuite suffisante) | Recommandé pour rédaction |
| SEO WordPress | All In One SEO (AIOSEO) | Optimisation SEO complète + LLMs.txt | Freemium (version gratuite disponible) | Essentiel pour WordPress |
| Monitoring marque | Brand24 / Mention | Suivi mentions marque | Payant (à partir de 49$/mois) | Utile pour marques |
| Analytics | Google Analytics 4 | Analyse trafic et conversions | Gratuit | Indispensable |
Ressources officielles sur Google IA Overview
Pour rester à la pointe de l'information, la consultation régulière des sources officielles et des blogs d'experts est indispensable.
- Google Search Central Blog :
- La source primaire pour toutes les annonces officielles de Google.
- Google AI Features Documentation :
- La documentation technique sur le fonctionnement des fonctionnalités IA.
- Semrush Blog et Ahrefs Blog :
- Pour des études de cas, des analyses de données et des stratégies avancées.
7. Erreurs à éviter pour valoriser votre site sur Google IA Overview
Dans cette course à l'optimisation, certaines erreurs peuvent non seulement freiner votre progression, mais aussi nuire à votre SEO global. Voici les 10 erreurs fatales à ne pas commettre.
Les 10 erreurs fatales de l'optimisation IA
- Ignorer l'optimisation IA : C'est l'erreur la plus grave. Attendre, c'est laisser vos concurrents prendre une avance qui sera difficile à rattraper.
- Se concentrer uniquement sur les clics : Le volume de clics va baisser. La nouvelle métrique reine est la qualité du trafic et le taux de conversion.
- Négliger les données structurées : Ne pas utiliser le balisage Schema, c'est comme essayer de parler à l'IA dans une langue qu'elle ne comprend pas bien.
- Contenu trop technique ou jargonneux : Si un humain a du mal à comprendre, l'IA aussi. La simplicité et la clarté sont essentielles.
- Absence de citations et références : Un contenu qui n'est pas sourcé est un contenu peu fiable aux yeux de Google.
- Manque de fraîcheur du contenu : Publier un article et ne plus jamais y toucher est une stratégie perdante. Le contenu doit vivre et être mis à jour.
- Ignorer les signaux E-E-A-T : Omettre les biographies d'auteur, ne pas démontrer son expérience, c'est perdre en crédibilité.
- Pas de présence multi-plateforme : Votre autorité ne se construit pas uniquement sur votre site. L'IA évalue votre empreinte numérique globale.
- Oublier le mobile : La majorité des recherches se font sur mobile. Une mauvaise expérience mobile est rédhibitoire.
- Ne pas mesurer les résultats : Lancer des optimisations sans suivre les KPIs (citations, trafic qualifié, conversions) revient à naviguer à l'aveugle.
8. Études de cas et exemples concrets
La théorie est utile, mais les exemples concrets sont plus parlants.
Voici trois scénarios hypothétiques basés sur des stratégies réelles pour illustrer l'impact de ces optimisations.
Cas 1 : Site B2B augmente ses citations de 150%
- Situation initiale : Un éditeur de logiciel CRM pour PME, bien positionné sur des mots-clés génériques, mais totalement absent des IA Overviews.
- Actions mises en place :
- 1. Création d'un topic cluster autour du "choix d'un CRM pour PME".
- 2. Réécriture du contenu en format Q&A, répondant à des questions comme "quel CRM pour une équipe de 10 commerciaux ?".
- 3. Publication d'une étude de cas chiffrée sur la réussite d'un client.
- 4. Implémentation du schema Service et Review.
Résultats obtenus : En 3 mois, le site est apparu dans 15 nouveaux IA Overviews pour des requêtes longue traîne très qualifiées, générant une augmentation de 40% des demandes de démo provenant du trafic organique.
Cas 2 : E-commerce améliore son taux de conversion de 280%
- Contexte : Un site de vente en ligne de matériel de randonnée subissant une baisse de trafic sur ses pages catégories.
- Stratégie déployée :
- 1. Création de guides d'achat ultra-complets ("Comment choisir ses chaussures de randonnée").
- 2. Intégration de tableaux comparatifs de produits directement dans les guides.
- 3. Optimisation de toutes les fiches produits avec le schema Product, Offer et AggregateRating.
- 4. Collecte agressive d'avis clients via une campagne post-achat.
- Métriques avant/après : Le trafic global a baissé de 15%, mais le taux de conversion du trafic SEO a augmenté de 280%, car les visiteurs arrivant depuis les guides d'achat étaient déjà dans une phase de décision avancée.
Cas 3 : Blog média devient source privilégiée
- Point de départ : Un blog spécialisé dans les énergies renouvelables, dont le trafic stagnait.
- Optimisations réalisées :
- 1. Publication d'une analyse trimestrielle originale sur les prix de l'électricité solaire en France, avec des graphiques clairs.
- 2. Création de pages auteurs détaillées pour chaque rédacteur, mettant en avant leur diplôme en ingénierie ou leur expérience dans le secteur.
- 3. Adoption d'un ton plus direct et factuel, et ajout de citations vers les rapports de l'ADEME et de RTE.
- Impact sur le trafic : Le blog est devenu une source de référence citée dans des dizaines d'IA Overviews sur le sujet, regagnant une visibilité significative et attirant des propositions de partenariats.
9. Préparer l'avenir : Tendances 2025-2028
L'IA Overview n'est que le début. La recherche générative va continuer d'évoluer à un rythme rapide. Se préparer aujourd'hui, c'est aussi anticiper les tendances de demain.
Infographie 3 : Une projection de l'évolution de l'IA Overview et de la recherche générative jusqu'en 2028.
Évolutions attendues
- Couverture croissante : D'ici 2028, on peut s'attendre à ce que plus de 50% des requêtes, y compris des requêtes transactionnelles, affichent une forme d'IA Overview.
- Personnalisation accrue : Les réponses seront de plus en plus personnalisées en fonction de l'historique de recherche, de la localisation et des préférences de l'utilisateur.
- Interactivité enrichie : Les IA Overviews deviendront plus interactives, avec des sliders, des filtres, et la possibilité de poser des questions de suivi directement dans l'interface.
- Concurrence intensifiée : À mesure que les stratégies s'affinent, la compétition pour être la source citée deviendra de plus en plus féroce.
Comment rester compétitif
- Veille continue :
- Suivez les annonces de Google et les analyses des experts pour détecter les changements d'algorithme.
- Tests et expérimentations :
- N'hésitez pas à tester de nouveaux formats de contenu, de nouvelles structures, et à mesurer leur impact.
- Adaptation rapide :
- La capacité à ajuster rapidement votre stratégie en fonction des nouvelles règles du jeu sera un avantage concurrentiel majeur.
- Innovation de contenu :
- Continuez à chercher des moyens de créer une valeur que l'IA ne peut pas facilement synthétiser : des expériences uniques, des analyses profondes, des outils interactifs.
Conclusion
L'arrivée de Google IA Overview en France marque un point de bascule pour le SEO.
Le déni ou l'inaction ne sont pas des options viables. Cette nouvelle ère de la recherche exige une transformation profonde de nos stratégies, en passant d'une course au volume de clics à une quête de visibilité et de trafic qualifié.
L'optimisation pour l'IA, ou GEO, n'est plus un concept futuriste, mais une discipline concrète et urgente.Le succès dans ce nouveau paradigme repose sur une approche holistique qui combine l'excellence technique, la création de contenu d'une qualité irréprochable, et la construction d'une autorité de marque solide.
Les stratégies que nous avons détaillées, de l'implémentation de LLMs.txt à la publication de données originales, constituent votre arsenal pour conquérir cette nouvelle frontière. Le plan d'action en 90 jours vous fournit la feuille de route pour commencer dès aujourd'hui.
Le défi est de taille, mais la récompense l'est encore plus. En adoptant ces principes, vous ne vous contenterez pas de survivre à la révolution de l'Intelligence Artificielle ; vous vous positionnerez pour attirer une audience plus engagée, plus qualifiée et plus rentable que jamais.
L'avenir du SEO s'écrit maintenant. Il est temps de prendre une longueur d'avance.
FAQ
C'est quoi l'AI search engine optimization ?
L'AI search engine optimization représente l'évolution naturelle du référencement traditionnel face aux moteurs de recherche alimentés par l'intelligence artificielle. Cette discipline, également appelée GEO (Generative Engine Optimization), consiste à optimiser votre contenu pour qu'il soit sélectionné et cité par les systèmes d'IA générative comme ChatGPT, Perplexity ou Google AI Overview.
Contrairement au SEO classique qui vise le positionnement dans les résultats organiques, l'AI SEO se concentre sur la compréhension et la synthèse de votre contenu par les algorithmes d'IA. Ces moteurs génératifs ne se contentent plus de classer les pages : ils compilent les informations de multiples sources pour produire des réponses directes aux internautes.
Google IA Overview : c'est pour quand en France ?
Aucune date officielle n'a été communiquée par Google pour le déploiement des aperçus IA en France. Selon Nick Fox, SVP Knowledge & Information chez Google, des "incertitudes réglementaires" compliquent le lancement hexagonal depuis octobre 2025.
Les résumés IA sont disponibles dans plus de 100 pays depuis mars 2025, notamment en Allemagne, Espagne et Italie. La France reste exclue de ce déploiement européen en raison du Digital Markets Act et des exigences strictes de la CNIL sur la protection des données.
Notre agence web recommande de préparer dès maintenant votre stratégie SEO pour cette technologie incontournable. Le trafic vers les sites évoluera considérablement lors de l'arrivée des aperçus IA, représentant une opportunité stratégique majeure pour les entreprises françaises qui auront anticipé cette transformation.
Références et sources
- [1] Ahrefs. (2025). AI Overviews Reduce Clicks by 34.5%. https://ahrefs.com/blog/ai-overviews-reduce-clicks/
- [2] Semrush. (2025). Semrush Report: AI Overviews' Impact on Search in 2025. https://www.semrush.com/blog/semrush-ai-overviews-study/
- [3] Semrush Sensor. AI Overviews. https://www.semrush.com/sensor/
- [4] SimilarWeb. (2024). The Impact of Google's AI Overviews on Search Traffic. https://www.similarweb.com/blog/insights/search-traffic-ai-overviews/
- [5] Natural-Net. (2025). Tout savoir sur l'IA Overview de Google. https://www.natural-net.fr/blog-agence-web/2025/10/13/tout-savoir-sur-l-ia-overview-de-google.html
- [6] Google. (2025). Succeeding in AI Search. https://developers.google.com/search/blog/2025/05/succeeding-in-ai-search
- [7] AIOSEO. (2025). How to Rank in Google’s AI Overviews (12 Proven Tips). https://aioseo.com/how-to-rank-in-googles-ai-overviews/
- [8] Backlinko. (2025). AI Overviews: What They Are and How to Optimize for Them. https://backlinko.com/ai-overviews
- [9] Ahrefs. (2025). An Analysis of AI Overview Brand Visibility Factors. https://ahrefs.com/blog/ai-overview-brand-correlation/