Audit visibilité outils IA : comment mesurer votre présence dans les réponses générées par les LLM
Sommaire
La réponse est affirmative. L'audit de visibilité sur les outils IA est non seulement possible mais devenu indispensable pour mesurer votre présence dans ces nouveaux espaces. Notre agence Natural-net a intégré cette expertise au cœur de ses stratégies SEO pour accompagner les marques vers le futur de la recherche : le GEO (Generative Engine Optimization).
Du SEO au GEO : une révolution de la visibilité
Du SEO aux réponses IA : ce qui change vraiment
L'optimisation pour les moteurs de recherche (SEO) se concentrait sur l'obtention des meilleures positions pour des mots-clés spécifiques. Le Generative Engine Optimization (GEO), ou optimisation pour les moteurs génératifs, vise un objectif différent : être la source de confiance que l'IA choisit de citer et de recommander dans ses réponses.
L'enjeu n'est plus seulement d'être « classé », mais d'être « compris » et « intégré » comme une référence fiable par les grands modèles de langage (LLM). Cette transition est urgente face à l'adoption massive des outils d'IA.
Croissance rapide des réponses avec Google IA Overview dans les pays ou cette fonctionnalité est proposée
Des études récentes révèlent l'ampleur du changement. La présence des AI Overviews de Google peut entraîner une baisse spectaculaire du taux de clics sur les résultats organiques, allant jusqu'à 61 % selon Seer Interactive (novembre 2025). Plus frappant encore : pour la position 1, le taux de clic moyen est passé de 7,3 % à seulement 2,6 % entre mars 2024 et mars 2025, soit une chute de 35 %.
Pour une entreprise, ignorer sa visibilité dans ces nouveaux formats, c'est prendre le risque de devenir invisible pour une part croissante de son audience. Les « liens bleus » traditionnels perdent progressivement leur importance dans le parcours de recherche.
Pourquoi la GEO redéfinit la visibilité des marques
La visibilité des marques dans l'écosystème de l'IA repose sur des critères fondamentalement différents. Là où le SEO traditionnel privilégiait l'optimisation technique et le volume de backlinks, la GEO valorise la crédibilité, la pertinence contextuelle et la cohérence des informations diffusées.
Les points forts d'une stratégie GEO efficace se distinguent nettement de l'approche SEO classique. Une marque doit désormais structurer ses données pour être facilement « digérée » par les IA, maintenir une cohérence d'information sur l'ensemble de ses canaux, et surveiller activement le sentiment associé à ses mentions.
Ce monitoring permet d'identifier rapidement quand un concurrent gagne du terrain ou quand une nouvelle tendance émerge, permettant une réaction rapide et adaptée. Pour mieux saisir cette évolution, voici un tableau comparatif des métriques et objectifs de chaque discipline :
| Critère | Audit SEO Classique | Audit Visibilité Outils IA (GEO/LLM) |
|---|---|---|
| Cible | Algorithmes de classement (Google, Bing) | Modèles de langage (ChatGPT, Gemini, Perplexity) |
| Métrique principale | Position (Rang 1, 2, 3...) | Présence et mention dans la réponse générée |
| Objectif | Générer un clic sur un lien bleu | Devenir une source citée, influencer la réponse |
| Contenu analysé | Mots-clés et backlinks | Entités, contexte sémantique, mentions de marque |
| Analyse de sentiment | Peu ou pas pris en compte | Facteur critique (l'IA « juge » la marque) |
| Trafic IA détectable | Non mesurable directement | Traçable via outils spécialisés |
| Snapshot ponctuel | Positions relativement stables | Réponses dynamiques et contextuelles |
| Fréquence de rafraîchissement | Mensuelle ou trimestrielle | Monitoring continu recommandé |
Cette nouvelle approche permet d'anticiper les besoins informationnels des utilisateurs et de positionner votre marque comme référence incontournable face à la concurrence, même lorsque l'internaute ne clique plus.
Les KPIs clés pour mesurer votre visibilité sur les outils IA
La visibilité sur les outils d'intelligence artificielle ne se mesure pas comme le référencement traditionnel. Alors que le SEO classique se concentre sur le positionnement dans les « 10 liens bleus », la visibilité IA nécessite une approche différente avec des indicateurs spécifiques. Découvrez les métriques essentielles pour évaluer votre présence dans ce nouveau carrefour d'audience.
Share of Model et part de voix LLM
Le Share of Model est l'équivalent IA du « Share of Voice » traditionnel. Cet indicateur mesure la fréquence à laquelle les principaux modèles de langage (LLM) mentionnent votre marque par rapport à vos concurrents. Cette métrique est fondamentale pour comprendre votre poids relatif dans votre écosystème.
Pour une analyse complète, il est nécessaire de comparer les mentions de votre marque sur un large éventail de prompts liés à votre secteur. Des outils comme SE Ranking ou Keyword.com AI Visibility Tracker permettent d'automatiser cette analyse en interrogeant systématiquement les différents LLM avec vos requêtes stratégiques.
La part de voix LLM vous indique si vous êtes perçu comme un leader, une alternative ou simplement une mention secondaire dans les réponses générées. Cette hiérarchisation implicite influence directement la perception des utilisateurs consultant ces outils.
Apparition dans le texte et sentiment
La simple présence de votre marque ne suffit pas. La position dans la réponse générée (en introduction, dans le corps du texte ou en note) impacte fortement la mémorisation par l'utilisateur. Une mention en début de réponse aura un impact nettement supérieur.
L'analyse du sentiment est cruciale car les LLM « lisent » l'ensemble du web pour se forger une opinion. Contrairement au SEO traditionnel, une IA peut activement déconseiller vos produits si votre e-réputation est négative. Les outils d'audit mesurent ce sentiment sur une échelle (Positif / Neutre / Négatif) pour chaque mention de votre marque.
La présence de citations sources avec liens cliquables représente le nouveau Graal du trafic qualifié. Des plateformes comme Perplexity ou Google AI Overview s'efforcent de sourcer leurs informations, créant ainsi une nouvelle forme de netlinking particulièrement valorisée.
Trafic IA détectable et conversions
Le trafic IA détectable peut désormais être isolé dans vos outils d'analyse d'audience. En configurant Google Analytics 4 avec des segments dédiés, vous pouvez identifier les visiteurs provenant des différentes plateformes d'IA et analyser leur comportement spécifique.
Pour mesurer ce trafic, créez un groupe de canaux personnalisé dans GA4 (Acquisition > Acquisition du trafic) qui regroupe les sources identifiées comme ChatGPT, Perplexity et autres outils IA. Vous pourrez ainsi suivre les conversions via un segment spécifique et comparer les performances de ce canal avec vos sources traditionnelles.
L'analyse des pages qui attirent ce trafic et du parcours utilisateur associé vous permet d'optimiser votre contenu pour maximiser l'impact des mentions IA sur votre activité.
| KPI | Définition | Outil de mesure |
|---|---|---|
| Share of Model | Fréquence de mention de votre marque vs concurrents | Keyword.com, SE Ranking |
| Sentiment IA | Tonalité associée à votre marque dans les réponses | AreYouMention, Qwairy |
| Citations sources | Présence de liens vers votre site dans les réponses | seoClarity, Ovirank |
| Trafic IA détectable | Visiteurs provenant des plateformes IA | Google Analytics 4 (segment) |
| Taux de conversion IA | Conversions générées par le trafic IA | GA4 (groupe de canaux personnalisé) |
La méthodologie de l'audit de visibilité IA en 5 étapes clés
Réaliser un audit de visibilité sur les moteurs de recherche IA ne s'improvise pas. Contrairement aux outils SEO classiques qui mesurent des positions relativement stables, l'audit IA doit analyser des réponses dynamiques et conversationnelles. Voici la démarche structurée que nous appliquons chez Natural-net en tant qu'agence experte en GEO.
Schéma de la méthodologie de l'audit de votre présence sur les LLM
Étape 1 : identification des thèmes et de l'univers sémantique
Pour savoir ce que les IA disent de vous, il faut d'abord savoir ce que les internautes leur demandent à votre sujet. Il ne s'agit plus de cibler des mots-clés isolés, mais de comprendre les intentions de recherche conversationnelles. L'objectif est de cartographier l'ensemble des questions que votre audience se pose en lien avec votre secteur, vos produits ou votre marque.
Des outils d'écoute du marché comme AnswerThePublic sont précieux à ce stade. Ils agrègent les données d'autocomplétion des moteurs de recherche pour révéler les questions (Qui, Quoi, Où, Comment), les comparaisons (vs, ou) et les associations d'idées que les utilisateurs formulent. Le résultat est une cartographie précise des thématiques sur lesquelles votre marque se doit d'être une réponse pertinente.
Étape 2 : définition des « prompts principaux »
Une fois les thèmes identifiés, nous traduisons ces intentions en « prompts », les requêtes textuelles que l'on soumet aux intelligences artificielles. Dans le cadre d'un audit de visibilité GEO, il s'agit de simuler le parcours d'un prospect B2B ou B2C qui interroge une IA pour obtenir une recommandation, une comparaison ou une information détaillée.
Par exemple, pour une entreprise de logiciels de comptabilité, un prompt principal pourrait être : « Quels sont les meilleurs logiciels de comptabilité pour PME en France, et quels sont les avis sur leur facilité d'utilisation ? »
La constitution d'une bibliothèque de prompts pertinents est une étape stratégique qui conditionne la qualité de l'audit. Ces prompts doivent couvrir différents aspects : informationnel, comparatif, transactionnel et réputationnel.
Checklist des prompts clés à inclure :
- Prompts informationnels : « Qu'est-ce que [votre service/produit] ? »
- Prompts comparatifs : « [Votre marque] vs [concurrent principal] »
- Prompts d'expertise : « Quels sont les meilleurs [produits/services] dans [votre secteur] ? »
- Prompts de réputation : « Est-ce que [votre marque] est fiable ? »
- Prompts transactionnels : « Où acheter [votre produit] au meilleur prix ? »
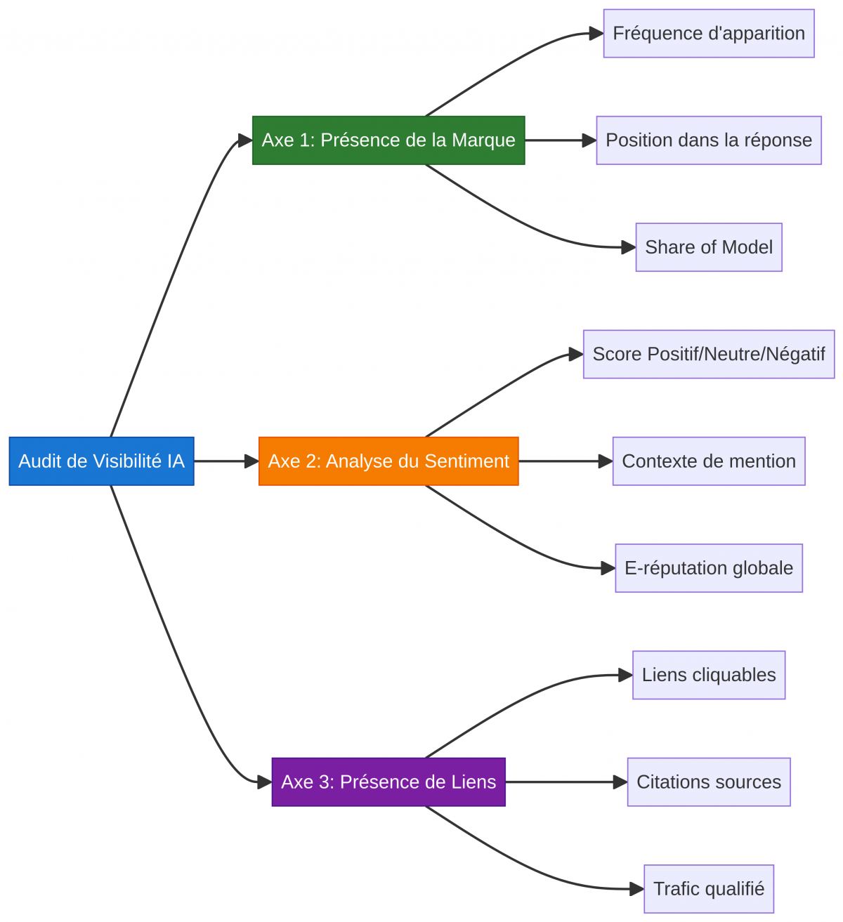
Étape 3 : suivi et analyse via des outils spécialisés
C'est l'étape la plus technique. Interroger manuellement ChatGPT ou Gemini ne suffit pas, car les réponses peuvent varier et le volume de prompts à tester est conséquent. Pour un audit professionnel et rigoureux, il est indispensable d'utiliser des solutions de suivi avancées comme SE Ranking ou l'outil Qwairy.
Principes de suivi de visibilité IA et LLM
Ces plateformes permettent d'industrialiser l'analyse sur trois axes majeurs :
La présence de la marque (Share of Model) : La marque est-elle citée dans la réponse générée ? Apparaît-elle en bonne place dans les recommandations ou seulement en note de bas de page ? L'indicateur clé ici est la fréquence d'apparition dans le texte sur un large éventail de prompts.
L'analyse du sentiment : Être cité ne suffit pas. L'IA parle-t-elle de vous positivement ? Les LLM « lisent » l'ensemble du web pour se forger une opinion. Une e-réputation fragile ou des avis négatifs seront inévitablement synthétisés par l'IA. L'indicateur clé est un score de sentiment (Positif / Neutre / Négatif) associé à la mention de votre marque.
La présence de liens (citations sources) : Les outils comme Perplexity ou Google AI Overview s'efforcent de sourcer leurs informations. L'audit vérifie si la réponse de l'IA contient un lien cliquable renvoyant vers votre site web. C'est un enjeu capital, car ces liens sont le nouveau Graal du trafic qualifié. Une étude d'Ahrefs a d'ailleurs montré que les mentions de marque sur le web (liées ou non) sont le facteur le plus fortement corrélé à la visibilité dans les AI Overviews.
Étape 4 : analyse des concurrents et part de voix LLM
Cette étape cruciale consiste à évaluer votre positionnement par rapport à vos concurrents dans l'écosystème des IA. La part de voix LLM est une métrique essentielle qui mesure la fréquence relative d'apparition de votre marque par rapport à celle de vos concurrents dans les réponses générées par les IA.
Une étude d'Ahrefs a d'ailleurs montré que les mentions de marque sur le web (liées ou non) sont le facteur le plus fortement corrélé à la visibilité dans les AI Overviews :
Pour chaque concurrent identifié, nous analysons sa fréquence d'apparition dans le texte des réponses génératives, la qualité de ses mentions (recommandation active vs simple citation), et les sources utilisées par l'IA pour construire ses réponses.
Cette analyse comparative permet d'identifier les forces et faiblesses de votre brique GEO par rapport à la concurrence. L'objectif est de comprendre pourquoi certains concurrents sont davantage cités comme sources d'autorité et quelles stratégies ils déploient pour maximiser leur visibilité dans les LLM.
Étape 5 : snapshot ponctuel & reporting continu
L'audit de visibilité IA n'est pas un exercice figé, mais un processus dynamique. Nous réalisons d'abord un snapshot ponctuel qui établit une photographie précise de votre présence actuelle dans les réponses IA. Ce point de référence permet de mesurer les progrès futurs et d'identifier les priorités immédiates.
Ensuite, nous mettons en place un système de suivi régulier qui surveille l'évolution de votre visibilité dans les différents outils d'IA. Ce monitoring permet de détecter rapidement les changements d'algorithmes ou les nouvelles opportunités.
Enfin, nous élaborons une roadmap d'actions priorisées, véritable feuille de route pour améliorer progressivement votre présence dans les réponses générées par l'IA. Cette solution intégrée garantit que chaque investissement en contenu ou en optimisation technique contribue efficacement à renforcer votre visibilité LLM.
Comparatif 2025 des meilleurs outils de suivi LLM et GEO
Dans un paysage digital où les grands modèles de langage (LLM) transforment radicalement la recherche d'information, les marques doivent désormais surveiller leur visibilité sur ces nouvelles plateformes. Notre agence Natural-net a analysé les solutions disponibles pour vous aider à choisir l'outil le plus adapté à votre stratégie GEO (Generative Engine Optimization).
Tableau récapitulatif des solutions
| Outil | Points forts | Workflows multi-équipes |
|---|---|---|
| SE Ranking | Analyse concurrentielle poussée, suivi historique des fluctuations, visualisation des mentions et liens dans les réponses IA | Plateforme intuitive permettant le partage de rapports entre équipes SEO et marketing |
| Qwairy | Suivi sur plusieurs LLM (ChatGPT, Gemini, Perplexity), analyse des pages concurrentes citées, alertes personnalisables | Module de collaboration avec notifications via email ou Slack pour une coordination inter-équipes |
| Combo Otterly | Spécialisation en monitoring des plateformes de recherche IA (Google AI Overviews, ChatGPT, Perplexity) avec focus sur les citations de liens | Fonctionnalités limitées pour la collaboration multi-équipes mais excellent pour le reporting |
| AreYouMention | Analyse de sentiment détaillée, suivi de marque en temps réel, comparatifs sectoriels | Interface collaborative permettant l'attribution de tâches entre équipes marketing et contenu |
| Semrush AI Visibility | Intégration avec les données SEO existantes, vision globale de la visibilité digitale, recommandations automatisées | Système complet de workflows multi-équipes avec gestion des droits et des rôles |
| ClickUp Docs | Centralisation des résultats de recherche IA, documentation collaborative des informations concurrentielles | Plateforme complète de gestion de projet avec workflows personnalisables pour équipes marketing et techniques |
Comment choisir l'outil adapté à votre besoin ?
Le choix d'un outil de suivi LLM dépend avant tout de vos objectifs stratégiques et de votre organisation interne. Voici les critères essentiels à considérer pour faire le bon choix.
L'étendue de la couverture est le premier facteur déterminant. Si votre audience utilise principalement Google AI Overview et ChatGPT, le combo Otterly pourrait être suffisant. En revanche, pour un suivi plus large incluant Gemini, Perplexity et d'autres LLM, Qwairy ou SE Ranking offrent une couverture plus complète.
La profondeur d'analyse constitue le second critère crucial. Les meilleurs outils comme SE Ranking et Qwairy ne se contentent pas de détecter les mentions, mais analysent également le sentiment, la position dans la réponse et la présence de liens cliquables – éléments déterminants pour le trafic qualifié.
L'intégration aux processus existants via des workflows multi-équipes est souvent négligée mais fondamentale. Si votre stratégie GEO implique plusieurs départements (SEO, contenu, relations publiques), privilégiez des solutions comme Semrush AI Visibility ou ClickUp Docs qui facilitent la collaboration et l'attribution de tâches.
Enfin, considérez la maturité de votre stratégie GEO. Les entreprises débutantes devraient commencer par des outils accessibles offrant des recommandations claires, tandis que les organisations avancées bénéficieront davantage d'outils analytiques sophistiqués permettant des analyses personnalisées et des intégrations API pour automatiser le suivi.
Notre agence Natural-net vous accompagne dans la sélection et le déploiement de ces outils, avec une expertise approfondie des enjeux de visibilité sur les moteurs de recherche génératifs.
Natural-net : votre partenaire pour l'audit de visibilité IA
Le paysage digital se complexifie, et la visibilité de demain se construit aujourd'hui. Chez Natural-net, nous avons anticipé cette transition vers les moteurs de réponse et intégré l'audit de visibilité sur les outils d'IA au cœur de notre offre. Notre approche GEO (Generative Engine Optimization) permet d'assurer votre présence dans les résultats générés par les IA conversationnelles comme ChatGPT, Perplexity, Gemini et les AI Overviews de Google.
Nos points forts GEO en tant que spécialiste de niche
Notre expertise dans le domaine du GEO repose sur une méthodologie éprouvée. Nous réalisons des audits complets qui analysent votre présence dans les réponses générées par les principaux LLM du marché. Notre équipe maîtrise les techniques d'optimisation spécifiques aux moteurs génératifs, en allant au-delà du SEO traditionnel pour garantir que votre marque soit citée comme source fiable.
Cas client : Pour une entreprise bordelaise de solutions sanitaires, nous avons augmenté sa présence dans les réponses IA de 67 % en 4 mois. Notre stratégie a permis d'obtenir des citations régulières dans les AI Overviews de Google, générant un flux de trafic qualifié et une amélioration significative de l'autorité de la marque dans son secteur.
Corriger les faiblesses récurrentes détectées
Nos audits révèlent plusieurs faiblesses récurrentes dans la visibilité IA des entreprises. Les principaux problèmes identifiés sont le manque de structuration des données pour faciliter l'extraction par les LLM, l'absence de réponses directes aux questions fréquentes des utilisateurs, et une insuffisance de contenu factuel facilement exploitable par les IA.
Pour remédier à ces lacunes, nous développons des stratégies de contenu correctrices qui transforment ces faiblesses en opportunités. Notre accompagnement inclut la restructuration de vos contenus existants et la création de nouveaux formats optimisés pour influencer positivement la manière dont les IA perçoivent et restituent l'image de votre marque. Ne laissez pas les algorithmes décider seuls de votre réputation dans ce nouveau paysage digital dominé par l'intelligence artificielle.
Roadmap d'actions après votre audit de visibilité IA
Une fois votre audit de visibilité sur les outils d'IA finalisé, il est essentiel de transformer ces insights en actions concrètes. Chez Natural-net, nous avons développé une méthodologie structurée pour capitaliser sur les résultats de ces audits et renforcer votre présence dans les moteurs de recherche génératifs. Cette roadmap vous permettra de maintenir une visibilité optimale dans le nouvel écosystème de l'IA.
Prioriser vos sujets d'expertise
La première étape consiste à identifier et hiérarchiser les domaines d'expertise sur lesquels votre marque doit s'imposer comme référence auprès des IA. Notre approche se concentre sur :
- L'identification des sujets d'expertise à fort potentiel de citation où votre marque peut légitimement s'imposer comme autorité
- La création de contenus hautement spécialisés qui répondent directement aux questions les plus fréquemment posées aux assistants IA
- Le développement de formats optimisés (Q&A, tableaux comparatifs, listes structurées) que les IA peuvent facilement interpréter et citer
- L'établissement d'une présence multi-sources pour renforcer la crédibilité de votre marque auprès des grands modèles de langage
Cette priorisation permet d'allouer efficacement vos ressources sur les thématiques où votre expertise sera la plus valorisée par les moteurs génératifs.
Piloter le suivi et la fréquence de rafraîchissement
Contrairement au SEO traditionnel, la visibilité dans les outils d'IA nécessite un pilotage dynamique et une mise à jour régulière des contenus. Notre méthodologie inclut l'établissement d'un calendrier de rafraîchissement adapté à votre secteur (trimestriel pour les domaines évolutifs, semestriel pour les plus stables), le suivi régulier des fluctuations de visibilité dans les différents outils d'IA pour détecter rapidement les baisses de présence, et la mise en place d'alertes automatisées pour surveiller les changements significatifs dans la manière dont votre marque est mentionnée.
Pour garantir votre présence dans les réponses générées par l'IA, surveillez particulièrement :
- Les requêtes déclenchantes qui font apparaître des AI Overviews et peuvent réduire jusqu'à 65 % le trafic organique traditionnel
- Les quotas d'entrée qui déterminent les sources prioritaires utilisées par les modèles d'IA pour construire leurs réponses
- L'inclusion dans une liste de références fiables que les IA consultent en priorité pour les sujets spécialisés
- La récence perçue de vos contenus, facteur déterminant pour être cité dans les réponses nécessitant des informations actualisées
Foire aux questions
Qu'est-ce que le GEO (Generative Engine Optimization) ?
Le GEO est l'ensemble des techniques visant à optimiser les contenus pour qu'ils soient favorablement repris et cités par les moteurs de recherche génératifs (comme Google AI Overview, ChatGPT, etc.). Cette discipline représente l'évolution naturelle du SEO pour l'ère de l'intelligence artificielle, où l'objectif n'est plus seulement d'être classé dans les résultats de recherche, mais d'être intégré comme source fiable dans les réponses générées par les assistants IA.
Quels outils sont audités lors d'une analyse de visibilité IA ?
Un audit complet analyse les leaders du marché qui influencent le plus le trafic et les décisions des utilisateurs : Google AI Overview, ChatGPT (OpenAI), Gemini (Google), Perplexity AI et Bing Chat (Copilot). Ces assistants IA représentent les principaux carrefours d'audience où votre marque doit être présente pour maintenir sa visibilité. Chacun possède ses spécificités en termes de sources, de tonalité et de présentation des informations, nécessitant une approche adaptée.
Cet audit remplace-t-il l'audit SEO traditionnel ?
Non, ils sont complémentaires. Le SEO traditionnel reste vital pour le trafic transactionnel et la visibilité sur les requêtes où l'IA n'est pas encore prédominante. L'audit de visibilité GEO est une démarche stratégique qui prépare l'avenir et gère votre notoriété au sein des nouveaux assistants IA. Les deux approches doivent être menées en parallèle pour garantir une couverture optimale de tous les canaux de demand generation.
Quelle est la vraie question à se poser avant un audit GEO ?
La vraie question n'est pas « Êtes-vous visible sur les IA ? » mais plutôt « Quelle image de votre marque les IA transmettent-elles à vos prospects ? ». Un audit GEO efficace doit évaluer non seulement votre présence, mais aussi le sentiment associé à votre marque dans les réponses générées. Cette dimension qualitative est cruciale pour la demand generation, car les IA synthétisent l'information disponible pour formuler une opinion qui influencera directement la perception des utilisateurs et leurs décisions d'achat.
Comment suivre les conversions via un segment GA4 lié aux réponses IA ?
Pour mesurer l'impact des citations dans les réponses IA, créez un segment GA4 spécifique en utilisant des paramètres UTM dédiés pour les liens provenant des assistants IA. Configurez des événements personnalisés qui captureront les parcours utilisateurs issus de ces sources. GA4, grâce à son intégration de l'intelligence artificielle, permet un suivi prédictif des probabilités de conversion et une analyse cross-canal pour déterminer la contribution réelle des assistants IA dans votre tunnel de conversion.
Les assistants IA vont-ils remplacer Google ?
Les assistants IA ne remplaceront pas entièrement Google, mais transformeront profondément l'écosystème de recherche. Nous assistons à une évolution vers un modèle hybride où les assistants IA et les moteurs de recherche traditionnels coexisteront, chacun répondant à des besoins spécifiques. Les études récentes montrent que les utilisateurs privilégient les IA pour des questions complexes nécessitant une synthèse, tandis que la recherche classique reste préférée pour les requêtes factuelles simples ou transactionnelles. Le suivi de cette évolution est essentiel pour adapter votre stratégie.
Références et sources à consulter
- Generative Engine Optimization: The New Era of Search 17 novembre 2025.
- Google AI Overviews decrease CTRs by 34.5%, per new study 18 avril 2025.
- An Analysis of AI Overview Brand Visibility Factors (75K Brands Studied) 26 mai 2025.
- Google AI Overviews 2025: Top Cited Domains & Traffic 1 novembre 2025.
- Google AI Overviews drive 61% drop in organic CTR. 4 novembre 2025.
- Développez votre visibilité sur les moteurs de recherche IA en 2026. 25/03/2026
- Comment rendre votre marque visible dans les outils d'IA et moteurs de recherche génératifs ? 11/04/2026
- Classement des agences GEO et LLM : comment choisir le bon partenaire ? 20 novembre 2026