Qwairy : l'outil d'optimisation de la visibilité sur les LLM (GEO)
12 novembre 2025
Sommaire
Chez Natural-Net, nous testons continuellement les solutions les plus innovantes pour nos clients. Aujourd'hui, nous vous présentons Qwairy, une plateforme d'optimisation GEO complète qui a particulièrement retenu notre attention par sa capacité à maximiser la visibilité de votre marque dans les résultats des LLM.
GEO et visibilité sur les LLM : pourquoi c'est crucial
Le Generative Engine Optimization (GEO) est l'optimisation de votre présence en ligne pour les moteurs d'IA générative, ou LLM (Large Language Models). Contrairement au SEO traditionnel qui cible les listes de résultats classiques, le GEO vise à faire de votre contenu une source fiable, citée directement dans les réponses générées par les IA comme ChatGPT, Gemini ou Perplexity.
L'enjeu est considérable en 2025 : selon les dernières études, les recherches via LLM ont déjà entraîné une baisse du trafic organique de 15 % à 25 % pour de nombreux sites web. Plus alarmant encore, 60 % des recherches se terminent désormais sans clic grâce aux AI Overviews. D'après les statistiques récentes, 60 % des consommateurs utilisent une IA pour préparer un achat, et la Gen Z effectue jusqu'à 31 % de ses recherches directement sur des plateformes comme ChatGPT plutôt que sur Google.
SEO vs GEO : comprendre la différence fondamentale
| Caractéristique | SEO Traditionnel | GEO (Generative Engine Optimization) |
|---|---|---|
| Objectif | Classement dans les résultats de recherche | Citation dans les réponses générées par IA |
| Cible | Moteurs de recherche classiques | Moteurs de réponse IA (ChatGPT, Gemini) |
| Stratégie | Mots-clés, backlinks, optimisation technique | Sources fiables, E-E-A-T, clarté contextuelle |
| Indicateurs | Position SERP, trafic organique | Fréquence des citations, justesse des mentions |
Cette évolution ne signifie pas la fin du SEO, mais son extension nécessaire. Pour maintenir leur visibilité, les marques doivent désormais optimiser leur présence pour ces deux écosystèmes complémentaires. Pour approfondir ce sujet crucial, découvrez notre guide complet sur le GEO LLM.
L'urgence d'agir : les chiffres qui parlent
Les statistiques récentes confirment que la recherche par IA n'est plus une tendance lointaine, mais une réalité qui transforme radicalement les comportements de la clientèle :
- 47 % des résultats Google affichent désormais des AI Overviews, créant un écosystème où 60 % des recherches se terminent sans clic vers un site web.
- La Gen Z effectue jusqu'à 31 % de ses recherches directement sur des plateformes comme ChatGPT plutôt que sur Google.
- 65 % des utilisateurs préfèrent désormais les réponses conversationnelles aux listes de liens traditionnelles.
- D'ici 2027, 90 millions d'adultes américains utiliseront l'IA pour leurs recherches, contre 13 millions en 2023.
- 60 % des consommateurs s'appuient sur l'IA pour préparer leurs décisions d'achat, modifiant fondamentalement le parcours client.
Ces tendances illustrent les impacts considérables sur la visibilité digitale. Les entreprises qui n'optimisent pas leur présence pour les moteurs d'IA risquent de devenir invisibles pour une part croissante de leur audience.
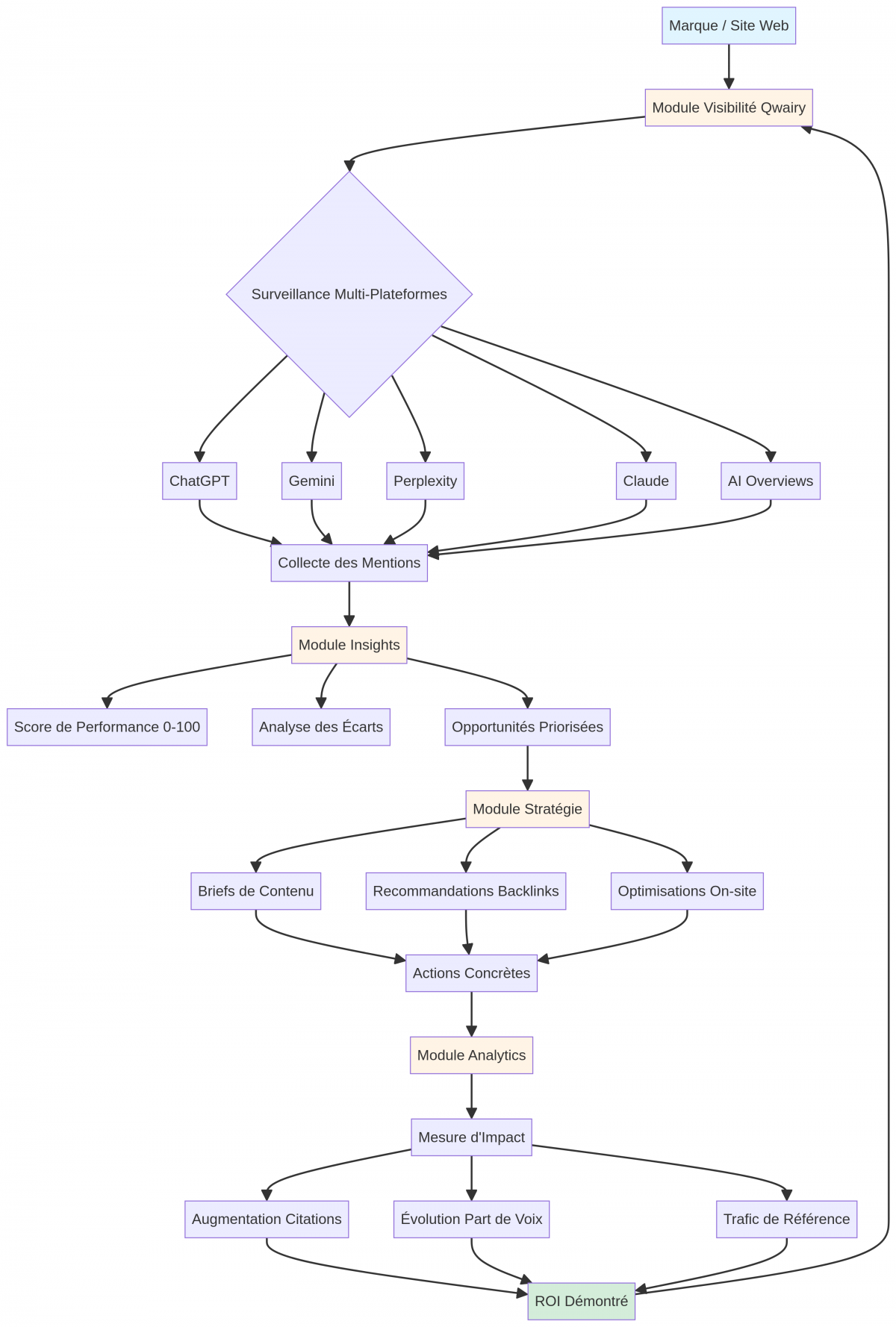
Qwairy : l'outil d'optimisation de la visibilité sur les LLM en action
Face à la transformation de la recherche en ligne, Qwairy s'impose comme une solution d'optimisation GEO (Generative Engine Optimization) complète. La plateforme ne se contente pas de mesurer la visibilité de votre marque dans les IA ; elle offre une suite d'outils intégrés pour analyser, agir et mesurer l'impact des optimisations dans l'écosystème des moteurs IA.
« La seule plateforme qui combine le suivi en temps réel de l'IA, l'analyse intelligente des écarts, la génération de contenu automatisée et l'intelligence concurrentielle dans un système complet. » — Qwairy.co
Qwairy surveille en continu un large éventail de plateformes d'IA générative, incluant ChatGPT, Gemini, Claude d'Anthropic, Perplexity, et même les AI Overviews de Google.
| Module | Fonction | Bénéfice | KPI |
|---|---|---|---|
| Visibilité | Suivi multi-plateformes des mentions | Vision 360° de votre présence | Taux de mention |
| Insights | Analyse des écarts et scoring | Feuille de route stratégique | Score de performance 0-100 |
| Stratégie | Briefs et recommandations de backlinks | Actions ciblées à fort impact | Taux de conversion des opportunités |
| Analytics | Mesure de l'évolution des citations | Preuve du ROI | Croissance de visibilité en % |
Module de visibilité : surveiller en temps réel
Le premier module révèle quand et comment votre marque est mentionnée par les IA, notamment par GPT-4. Avec plus de 10 millions de réponses analysées mensuellement, il offre une surveillance multi-plateformes incluant l'analyse de sentiment et le suivi des sources citées dans plus de 10 langues.
Module d'insights : transformer les données en stratégie
Ce module transforme les données brutes en actions concrètes via un tableau de bord intuitif. Il fournit un score de performance global, identifie les écarts de visibilité (Brand Gap et Source Gap) et propose des recommandations personnalisées adaptées à votre niveau actuel.
Module de stratégie : passer à l'action
Qwairy facilite le passage à l'action en générant automatiquement des briefs de contenu et des recommandations de backlinks stratégiques basées sur les sources déjà citées par les IA. Son Content Studio permet de créer du contenu optimisé pour le SEO et le GEO simultanément.
Module d'analytics : mesurer et prouver le ROI
Ce module essentiel mesure l'impact de vos actions GEO en suivant l'évolution des citations, la part de voix face aux concurrents et le trafic de référence depuis les moteurs d'IA. Contrairement à Adobe LLM Optimizer, il propose des rapports personnalisables adaptés à vos objectifs spécifiques.
Comparatif des meilleurs outils GEO : Qwairy face à la concurrence
Le marché des outils de visibilité dans l'IA connaît une effervescence sans précédent en 2025. Après analyse approfondie du benchmark réalisé par Getfluence et premiers tests en conditions réelles, nous avons comparé les solutions les plus performantes pour l'optimisation de la recherche par IA.
| Outil | Positionnement | Point fort | Prix |
|---|---|---|---|
| Qwairy | Plateforme GEO tout-en-un | Scoring dual (Brand Gap + Source Gap) | 49 €/mois (gratuit : 100 crédits) |
| PromptWatch | Monitoring de marque multi-LLM | Visibilité en temps réel sur ChatGPT, Claude, Perplexity | Tarification personnalisée |
| LLMrefs | Tracker de mots-clés AI SEO | Suivi des citations et classement sur 20+ pays | Plan abordable avec qualité de données |
| Adobe LLM Optimizer | Solution enterprise GEO | Insights sur le trafic des agents IA et crawlers | Sur devis |
Parmi les challengers émergents, Nightwatch se distingue par son intégration des fonctionnalités GEO à une plateforme SEO établie, tandis que Peec impressionne avec sa couverture multilingue sur 115+ langues, essentielle pour les marchés internationaux.
Ce qui différencie véritablement Qwairy, c'est son approche end-to-end qui accompagne l'utilisateur de la découverte du problème à sa résolution. Son intelligence de recommandation avec scoring dual (Brand Gap + Source Gap) permet de prioriser efficacement les opportunités selon leur impact potentiel sur la visibilité.
Avec un rapport qualité/prix exceptionnel, Qwairy se positionne comme l'un des meilleurs outils accessibles aux PME et startups, contrairement à des solutions comme Share of Model ou Profound qui ciblent principalement les grandes entreprises.
Schéma de principe de fonctionnement de Qwairy
Tarifs et accessibilité
Le choix d'un outil GEO performant dépend aussi de son prix et de sa facilité d'accès. Qwairy se distingue par une offre tarifaire accessible, permettant de commencer l'optimisation de votre visibilité IA rapidement et sans engagement initial.
| Plan | Prix | Marques | Crédits/mois | Fréquence de suivi | Idéal pour |
|---|---|---|---|---|---|
| Free | 0 € | 1 | 100 | Hebdomadaire | Découverte de l'outil |
| Starter | 49 € | 3 | 1 000 | Quotidien | Freelances, petites entreprises |
| Growth | 189 € | 10 | 10 000 | Quotidien | Équipes marketing, agences |
Un crédit correspond à une réponse générée et analysée par la plateforme. Cette grille tarifaire compétitive permet aux entreprises de toutes tailles d'accéder à une solution GEO professionnelle sans investissement prohibitif.
Notre avis d'agence Natural-Net sur Qwairy
En tant qu'agence web spécialisée en SEO, SEA et stratégies digitales depuis 18 ans, notre mission est d'anticiper les virages technologiques majeurs. L'émergence du GEO représente une évolution fondamentale de la recherche digitale, comparable à l'arrivée du mobile.
Nos tests de Qwairy avec plusieurs clients (e-commerce, SaaS B2B, services professionnels) révèlent des résultats très prometteurs. Son tableau de bord intuitif permet de visualiser la performance dans les moteurs IA, tandis que ses fonctionnalités comme l'intégration Google Search Console, le scoring dual et la génération de briefs de contenu offrent un avantage stratégique considérable pour élaborer des stratégies d'optimisation performantes.
Qwairy continue d'évoluer avec de nouvelles fonctionnalités régulièrement déployées, soutenues par une équipe réactive et à l'écoute. Si vous souhaitez maintenir votre visibilité dans cette nouvelle ère de recherche par IA, contactez notre agence pour découvrir comment nous pouvons vous accompagner dans l'implémentation d'une stratégie GEO efficace avec Qwairy. L'avenir de la recherche est déjà là, et il est temps d'agir pour votre visibilité digitale.
Identifier les bons prompts à optimiser : outils complémentaires essentiels
Avant de pouvoir optimiser votre visibilité dans les réponses générées par l'IA, encore faut-il savoir quelles questions votre audience pose réellement. Comprendre les prompts et requêtes conversationnelles que vos clients potentiels utilisent est la première étape d'une stratégie GEO efficace. Deux outils se distinguent pour cette mission d'identification et de recherche de prompts : PromptWatch et AnswerThePublic.
PromptWatch : La Console de Recherche IA pour Suivre et Analyser les Prompts
PromptWatch se positionne comme "The AI Search Console", une référence directe à la Google Search Console, mais adaptée à l'univers des moteurs d'IA. Cet outil va au-delà du simple monitoring de visibilité : il permet d'identifier et de tester les prompts réels qui génèrent (ou non) des mentions de votre marque.
Fonctionnalités clés de PromptWatch
PromptWatch combine trois dimensions essentielles pour une stratégie GEO réussie : le suivi des mentions, l'analyse du trafic généré par les IA, et surtout, l'identification des prompts performants.
Suivi des Prompts en Temps Réel
L'outil permet d'exécuter des prompts spécifiques sur plusieurs plateformes (ChatGPT, Claude, Gemini, Perplexity) et de suivre l'évolution de votre score de visibilité au fil du temps. Vous pouvez ainsi tester différentes formulations de questions et voir lesquelles déclenchent une mention de votre marque.
Analyse des Citations et du Trafic
PromptWatch surveille en temps réel les citations de votre site et identifie quelles pages sont référencées dans les réponses IA.
Plus important encore, il attribue le trafic généré par chaque modèle d'IA (ChatGPT, Perplexity, Claude) et lie les résultats aux pages et contenus spécifiques. Cette attribution permet de mesurer concrètement l'impact de votre stratégie GEO.Content Gap Analysis et Answer Gap Detection : Ces fonctionnalités identifient les sujets manquants ou sous-représentés dans votre contenu. L'outil surveille les mentions de marque dans les réponses générées par l'IA et détecte rapidement les lacunes, c'est-à-dire les questions des utilisateurs qui restent sans réponse ou incomplètes. Cela vous permet de créer du contenu qui résonne à la fois avec l'IA et avec vos clients potentiels.
Visibility Recommendations
PromptWatch ne se contente pas de diagnostiquer les problèmes ; il propose des recommandations personnalisées pour renforcer votre contenu orienté IA. L'outil suit les stratégies des concurrents, suggère la création de nouvelles pages, et optimise les contenus existants pour améliorer constamment votre classement dans les requêtes pilotées par l'IA.
Pourquoi PromptWatch est Complémentaire à Qwairy
Alors que Qwairy excelle dans la vision globale de votre visibilité et dans la génération de stratégies de contenu, PromptWatch se distingue par son approche granulaire du testing de prompts. Il permet de valider empiriquement quels prompts fonctionnent avant de déployer une stratégie de contenu à grande échelle. De plus, son système d'attribution du trafic IA est particulièrement poussé, permettant de relier directement une citation dans ChatGPT à une session sur votre site et, potentiellement, à une conversion.
La tarification de PromptWatch est accessible, avec un plan Essential à 75$/mois (1 site, 50 prompts), un plan Professional à 165$/mois (2 sites, 150 prompts), et un plan Business à 415$/mois (5 sites, 350 prompts). Un essai gratuit de 7 jours est disponible.
L'outil est utilisé par plus de 1 500 entreprises et agences, ce qui témoigne de sa maturité.
"With the growing demand for GEO visibility for our clients, we have been searching for a tool that can provide actionable information. Promptwatch has enabled us to understand what LLM platforms are looking for and how they are using our clients' content." - Jimmy Park, Head of Search at Opascope
AnswerThePublic : découvrir les questions réelles de votre audience
AnswerThePublic est un outil de search listening qui existe depuis plusieurs années et qui a récemment évolué pour intégrer les modèles d'IA. Sa proposition de valeur est simple mais puissante : "See what people are searching everywhere, from Google to ChatGPT".
Comment AnswerThePublic alimente votre stratégie GEO
L'outil écoute les données d'autocomplétion de Google et, désormais, des modèles d'IA, puis génère rapidement toutes les phrases et questions utiles que les gens posent autour d'un mot-clé.
C'est une véritable mine d'or d'insights consommateurs que vous pouvez utiliser pour créer du contenu ultra-pertinent.
Identification des questions conversationnelles
AnswerThePublic structure les résultats autour des questions classiques : Qui, Quoi, Où, Quand, Pourquoi, Comment.
Ce format est particulièrement adapté au GEO, car les IA répondent précisément à ce type de questions conversationnelles. En identifiant les questions réelles que votre audience pose, vous pouvez créer du contenu qui répond directement à ces interrogations, augmentant ainsi vos chances d'être cité par les IA.
Découverte de niches cachées
L'outil révèle des insights inattendus et des niches de recherche moins encombrées. Ces opportunités sont précieuses pour le GEO, car elles permettent de se positionner sur des sujets où la concurrence est moindre, tout en répondant à des besoins réels.
Monitoring des tendances
AnswerThePublic vous alerte lorsque les gens commencent à parler de votre mot-clé de nouvelles façons. Cette veille est essentielle pour adapter votre stratégie de contenu en temps réel et rester pertinent dans un écosystème en constante évolution.
Visualisation des données
L'une des forces d'AnswerThePublic est sa présentation visuelle des données, qui facilite l'identification rapide des thématiques prioritaires. Les questions sont organisées de manière intuitive, ce qui accélère le processus de planification éditoriale.
Statistiques impressionnantes et couverture étendue
AnswerThePublic s'appuie sur des données massives : 51 milliards de recherches quotidiennes sur toutes les plateformes. Fait intéressant, Google ne représente que 27% de ces recherches, ce qui signifie que 73% des recherches se font sur d'autres plateformes, incluant les IA génératives.
Cette statistique souligne l'importance de ne pas se limiter à Google dans votre stratégie de visibilité.L'outil est utilisé par plus de 2,7 millions de clients dans le monde, ce qui en fait l'un des outils de recherche de mots-clés et de questions les plus populaires.
"Google searches are the most important dataset ever collected on the human psyche." - Seth Stephens-Davidowitz, ancien data scientist Google et auteur de "Everybody Lies"
Tarification et accessibilité
AnswerThePublic propose une version gratuite avec 1 recherche disponible, et une inscription gratuite qui débloque 3 recherches par jour. Cette accessibilité en fait un excellent point de départ pour toute entreprise souhaitant explorer les questions de son audience sans investissement initial. Des plans payants sont disponibles pour des besoins plus intensifs, bien que les tarifs ne soient pas affichés publiquement sur la page d'accueil.
Synergie avec Qwairy
Utiliser AnswerThePublic en amont de Qwairy crée une synergie puissante.
AnswerThePublic vous aide à identifier les questions que votre audience pose, tandis que Qwairy vous permet de mesurer si vos contenus répondant à ces questions sont effectivement cités par les IA. Cette boucle de feedback (identifier → créer → mesurer → optimiser) est au cœur d'une stratégie GEO performante.
Par exemple, vous pouvez utiliser AnswerThePublic pour découvrir que de nombreuses personnes recherchent "comment choisir un logiciel de comptabilité pour freelance".
Vous créez ensuite un contenu détaillé répondant à cette question. Enfin, vous utilisez Qwairy pour vérifier si, lorsque quelqu'un pose cette question à ChatGPT ou Perplexity, votre contenu est cité. Si ce n'est pas le cas, Qwairy vous indiquera les ajustements à apporter (backlinks à acquérir, optimisations E-E-A-T, etc.).
Notre recommandation : une approche en 3 phases
Chez Natural-Net, nous recommandons une approche structurée en trois temps pour maximiser votre visibilité dans les IA :
- Découverte avec AnswerThePublic : identifiez les questions et thématiques conversationnelles de votre secteur. Cela constitue votre base de travail pour la création de contenu.
- Test et Validation avec PromptWatch : testez des prompts spécifiques sur différentes plateformes IA pour voir si votre contenu existant est déjà cité. Identifiez les gaps et les opportunités d'amélioration.
- Optimisation et Suivi avec Qwairy : utilisez Qwairy pour une vision globale de votre visibilité, pour générer des briefs de contenu optimisés GEO, et pour mesurer l'impact de vos actions dans le temps.
Cette combinaison d'outils crée un écosystème complet pour le GEO, de la recherche initiale à l'optimisation continue, en passant par la mesure des résultats.
FAQ : optimiser sa visibilité sur les LLM
Comment choisir un outil d'optimisation de visibilité sur les LLM ?
Le choix d'un outil d'optimisation pour les LLM doit s'appuyer sur plusieurs critères essentiels : la couverture des plateformes IA (ChatGPT, Gemini, Claude, etc.), la qualité des analyses fournies, la pertinence des recommandations actionnables, et l'intégration avec vos outils SEO existants. Recherchez également des fonctionnalités comme le suivi des mentions de marque, l'analyse des écarts de visibilité, la génération de briefs de contenu optimisés, et des rapports personnalisables qui démontrent clairement le retour sur investissement de vos actions.
Les grands modèles de langage utilisent-ils mes e-mails comme sources ?
Non, les grands modèles de langage n'utilisent pas vos e-mails personnels comme sources d'information dans leurs réponses générales. Les LLM sont entraînés sur des données publiques disponibles sur internet, des livres et des articles académiques. Bien que certaines applications spécifiques puissent analyser des e-mails avec votre autorisation explicite (comme des assistants de gestion de boîte mail), les modèles de base comme ChatGPT ou Gemini n'ont pas accès à vos communications privées pour générer leurs réponses.
Adobe LLM Optimizer ou Qwairy : lequel privilégier ?
Pour une solution accessible et complète, Qwairy se démarque par son interface intuitive et son plan Starter à 49 €/mois, idéal pour les PME et les débutants en GEO. Adobe LLM Optimizer offre une approche plus structurée avec une forte intégration à l'écosystème Adobe, mais nécessite davantage de configuration initiale et cible les grandes entreprises. Si vous recherchez une solution rapide à déployer avec un excellent rapport qualité/prix, Qwairy présente l'avantage d'une prise en main immédiate et d'une vision complète de votre visibilité sur les LLM sans courbe d'apprentissage complexe.
A quoi sert l'outil LLM refs ?
LLM refs désigne les outils de suivi des références et citations dans les grands modèles de langage. Ces solutions permettent d'identifier précisément quand et comment votre marque, vos contenus ou vos produits sont mentionnés dans les réponses générées par ChatGPT, Gemini ou Perplexity.
Nous recommandons ces outils pour trois missions essentielles : surveiller la justesse des informations diffusées sur votre entreprise, mesurer votre share of voice face à la concurrence, et détecter les opportunités d'optimisation de contenu.
Des plateformes comme Scrunch ou les modules intégrés à Semrush facilitent ce suivi par un simple clic, permettant aux équipes marketing de réagir rapidement aux changements dans la perception IA de leur marque. Les mises à jour régulières de ces outils garantissent un monitoring efficace, quel que soit le nom de domaine ou la thématique surveillée.
Références et sources
- Search Engine Land, "What is generative engine optimization (GEO)?", 29 juillet 2024.
- SEO.com, "30+ AI SEO Statistics You Should Know in 2025", 4 novembre 2025.
- Qwairy, "Grow Your Brand in AI Search | Qwairy GEO Platform", 2025.
À propos de Natural-Net
Natural-Net est une agence web basée à Bordeaux, spécialisée depuis 18 ans dans la conception web, le SEO, le SEA, le webmarketing et l'intégration de l'intelligence artificielle. Nous accompagnons nos clients dans leur transformation digitale en anticipant les évolutions technologiques et en proposant des solutions innovantes et performantes.
Contactez-nous pour tous renseignements ou devis !