C'est quoi un RAG (Retrieval Augmented Generation) en IA et à quoi cela sert ?
15 novembre 2025
Sommaire
Imaginez maintenant que vous puissiez donner à une IA un accès direct, sécurisé et en temps réel à l'ensemble des connaissances de votre entreprise : vos documents, vos emails, vos bases de données, vos procédures internes. Imaginez qu'elle puisse répondre à vos questions non pas en se basant sur des données génériques du web, mais sur vos propres informations, avec une précision et une fiabilité inégalées.
C'est précisément la promesse de la Génération Augmentée de Récupération, plus connue sous l'acronyme RAG (pour Retrieval Augmented Generation). Cette technologie améliore considérablement la fiabilité des réponses fournies par l'IA en réduisant drastiquement les erreurs et les hallucinations. Loin d'être un simple gadget technologique, le RAG est un outil pragmatique et puissant qui rend l'IA générative véritablement utile pour toutes les entreprises, y compris les TPE et PME. En novembre 2025, il s'impose comme une solution stratégique pour garantir la fiabilité des systèmes d'IA en contexte professionnel. Cet article vous propose de démystifier ce concept et de découvrir comment il peut concrètement transformer votre quotidien.
Définition et principes de la Génération Augmentée de Récupération (RAG)
Le RAG (Retrieval Augmented Generation) représente une avancée majeure dans le domaine de l'intelligence artificielle, combinant la puissance des grands modèles de langage (LLM) avec un accès à des sources d'information externes. Cette approche hybride améliore considérablement la qualité et la fiabilité de la génération de contenu en permettant au système de « consulter » des données précises avant de formuler une réponse. C'est comme si votre IA passait d'un examen à livre fermé à un examen à livre ouvert, où le livre contient l'ensemble de vos connaissances d'entreprise.
Au cœur du RAG se trouve la notion de bibliothèque de connaissances, un référentiel dynamique qui centralise et structure toutes les informations de l'entreprise. Cette bibliothèque convertit des données hétérogènes (documents PDF, emails, bases de données structurées, etc.) dans un format commun accessible au système d'IA. Contrairement à un simple stockage, cette bibliothèque est constamment mise à jour, garantissant ainsi des réponses toujours actualisées et pertinentes.
Un LLM classique, comme ChatGPT dans sa version standard, se base uniquement sur les données figées de son entraînement initial. En revanche, un système RAG fonctionne en trois étapes : il va d'abord rechercher (Retrieve) l'information pertinente dans la bibliothèque de connaissances, puis augmenter la requête initiale avec ce contexte, avant de générer (Generate) une réponse. Ce processus permet d'obtenir des réponses à la fois créatives et factuellement exactes, réduisant drastiquement les risques d'« hallucinations » tout en maintenant la fluidité naturelle du contenu produit.
Comment fonctionne un RAG, concrètement ?
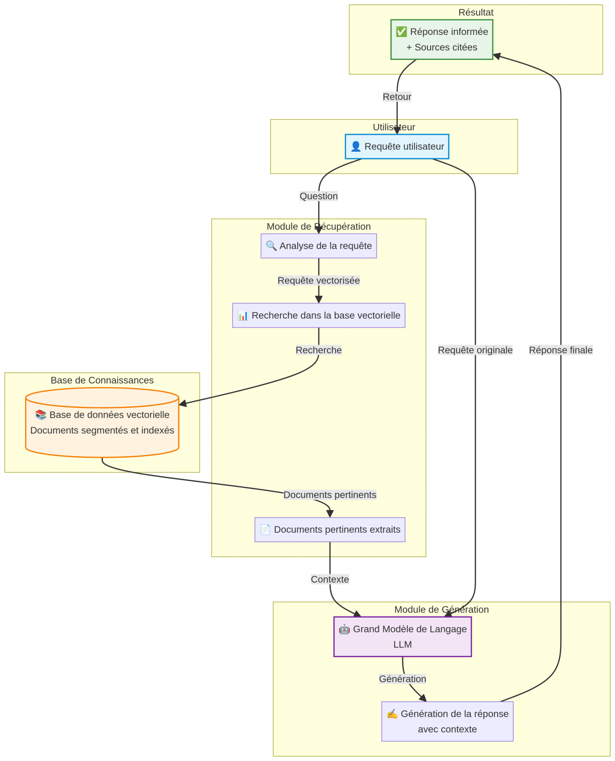
Le fonctionnement d'un système de génération augmentée de récupération peut être décomposé en deux grandes étapes, comme l'illustre le schéma ci-dessous.
Processus détaillé du fonctionnement d'un système de Retrieval Augmented Generation (RAG).
La phase de Récupération (Retrieval) : Lorsqu'un utilisateur pose une question, le système ne l'envoie pas directement au LLM. Il commence par analyser la requête et la transforme en un format interrogeable (un vecteur numérique). Il utilise ensuite ce format pour rechercher les informations les plus pertinentes dans une base de connaissances préalablement indexée. Cette base, souvent une base de données vectorielle, contient vos documents (PDF, Word, emails, etc.) qui ont été découpés en petits morceaux (chunks) et numérisés pour permettre une recherche sémantique rapide et efficace [2].
La phase de Génération (Generation) : Une fois les extraits de documents les plus pertinents récupérés, le système les injecte dans la question initiale de l'utilisateur. Cette nouvelle requête, « augmentée » du contexte trouvé, est alors envoyée au grand modèle de langage (LLM). Le LLM utilise à la fois la question originale et les informations contextuelles fournies pour formuler une réponse complète, précise et factuellement ancrée dans vos données. De plus, un bon système RAG est capable de citer ses sources, en indiquant exactement quels documents ont été utilisés pour construire la réponse [3].
LLM RAG : comment dialoguent-ils ?
Au cœur du système RAG, le LLM (Large Language Model) joue un rôle fondamental dans l'interprétation des données récupérées. Contrairement à son utilisation traditionnelle où il répond uniquement à partir de ses connaissances internes, dans un système RAG, le LLM devient un interprète intelligent des informations externes.
Il établit un dialogue constant avec le vector store (magasin vectoriel), une structure spécialisée qui stocke les représentations numériques de vos documents sous forme de vecteurs à haute dimension. Cette communication bidirectionnelle permet une récupération d'informations contextualisée et précise.
Le LLM analyse la requête de l'utilisateur, la reformule si nécessaire pour optimiser la recherche sémantique, puis interprète les résultats obtenus en temps réel. Cette capacité à comprendre le sens profond des questions et à contextualiser les informations récupérées est ce qui distingue un système RAG d'une simple recherche par mots-clés. Pour en savoir plus sur l'impact des LLM sur le référencement et les citations par les intelligences artificielles, consultez notre guide complet.
Pourquoi le RAG est une révolution pour les entreprises ?
L'adoption du RAG ne se limite pas à obtenir des réponses plus précises. C'est une véritable transformation qui offre des avantages compétitifs majeurs, en particulier pour les PME et TPE qui cherchent à innover sans investir des fortunes en R&D.
Synthèse visuelle des principaux bénéfices de l'adoption d'une technologie RAG en entreprise.
Les principaux bénéfices des RAG incluent :
- La réduction drastique des « hallucinations » : En forçant le modèle à baser ses réponses sur des documents concrets, on limite considérablement le risque d'informations fausses ou inventées, garantissant ainsi des décisions fondées sur des faits.
- L'accès à des données toujours à jour : Contrairement à un LLM classique dont les connaissances sont figées, un système RAG accède en temps réel à vos dernières informations. Il suffit de mettre à jour la base documentaire pour que l'IA en tienne compte instantanément.
- Des économies substantielles : Adapter un LLM à un domaine spécifique via le « fine-tuning » (ré-entraînement) est un processus long et extrêmement coûteux. Le RAG offre une alternative bien plus agile et économique pour personnaliser l'IA avec vos données [4].
- Une confiance et une transparence accrues : La capacité du RAG à citer ses sources permet aux utilisateurs de vérifier l'origine de l'information, renforçant ainsi la confiance dans l'outil. Cette traçabilité est particulièrement appréciée dans les environnements professionnels exigeants.
- La sécurité et la confidentialité des données : Avec un RAG, vos données n'ont pas besoin d'être envoyées à des tiers pour entraîner un modèle. Elles peuvent rester sur vos serveurs (on-premise) ou sur un cloud sécurisé, vous garantissant un contrôle total sur vos informations stratégiques.
- Des chatbots d'entreprise plus intelligents : Le RAG transforme les chatbots traditionnels en véritables assistants métier capables de répondre à des questions spécifiques en s'appuyant sur votre documentation interne, améliorant ainsi l'expérience utilisateur et le support client.
Des résultats mesurables pour votre entreprise
L'implémentation d'un système RAG apporte des avancées significatives dans l'atteinte de vos objectifs métiers. Les entreprises constatent des améliorations quantifiables, comme une réduction de 30 % du temps consacré au traitement manuel des documents et une amélioration notable de la précision des réponses fournies à l'utilisateur final.
La puissance du RAG réside dans sa capacité à transformer le patrimoine informationnel de l'entreprise en un avantage compétitif exploitable au quotidien. En alignant parfaitement les capacités de l'IA sur vos besoins spécifiques, le RAG ne se contente pas d'optimiser les processus existants : il ouvre la voie à de nouvelles opportunités d'innovation, tout en garantissant des bénéfices concrets et mesurables pour votre activité.
Défis et limites d'un RAG en entreprise
Problèmes courants et pistes de solution
La mise en place d'un système RAG présente plusieurs défis techniques et organisationnels. L'un des problèmes majeurs concerne la qualité des référentiels de documents qui alimentent le système. Sans une base documentaire bien structurée et à jour, les réponses générées peuvent manquer de pertinence ou contenir des informations obsolètes.
Les requêtes des clients complexes ou ambiguës peuvent également mettre à l'épreuve le système, entraînant des « hallucinations » - ces réponses incorrectes générées avec assurance par l'IA. La gestion des autorisations d'accès aux documents confidentiels constitue un autre défi de taille pour les entreprises soucieuses de la sécurité de leurs données.
Pour surmonter ces obstacles, plusieurs solutions s'offrent aux organisations :
- L'enrichissement des métadonnées pour améliorer la compréhension contextuelle des documents par le système.
- La mise en place d'un accès sécurisé au niveau du document, accordant des autorisations spécifiques selon les rôles des utilisateurs.
- L'optimisation continue des paramètres du pipeline RAG pour maintenir des performances élevées malgré l'augmentation du volume de données.
Évolution constante et phase d'entraînement
Les systèmes RAG s'inscrivent dans une constante évolution qui nécessite une attention particulière. Contrairement aux approches traditionnelles qui figent les connaissances d'un modèle lors de son entraînement initial, le RAG permet d'adapter dynamiquement les réponses aux dernières informations disponibles.
Cependant, cette flexibilité exige une maintenance régulière des bases de connaissances et une veille sur la qualité des sources intégrées. La phase d'entraînement initiale reste cruciale : elle constitue le point de départ qui déterminera le comportement fondamental du modèle face aux informations qu'il récupère.
Pour les entreprises opérant dans des secteurs en évolution rapide, le RAG offre l'avantage considérable de pouvoir intégrer de nouvelles informations sans coûteux ré-entraînements complets du modèle. Cette approche hybride combine ainsi l'efficacité d'un modèle pré-entraîné avec la fraîcheur et la pertinence de données spécifiques à l'entreprise, permettant d'obtenir des réponses précises même dans des domaines de niche ou face à des informations récentes qui n'existaient pas lors de la création du modèle initial.
Exemples de RAG pour les PME et TPE
Loin d'être réservé aux grands groupes, le RAG propose aujourd'hui des applications concrètes particulièrement adaptées aux petites et moyennes entreprises. Cette technologie permet d'automatiser des processus à faible valeur ajoutée et de capitaliser sur le savoir interne, sans nécessiter de compétences pointues en IA.
« Et si vous pouviez poser une question à votre entreprise… et qu'elle vous réponde ? Pas en langage bureaucratique. Pas avec un PDF de 120 pages. Mais en langage clair, structuré, adapté à votre besoin du moment. » - Le Blog du Dirigeant [5]
Voici quelques cas d'usage concrets des RAG :
| Cas d'usage | Description | Bénéfices pour une PME/TPE | Résultat |
|---|---|---|---|
| Assistant de recherche interne | Retrouver instantanément une clause dans un contrat, une procédure technique, ou les détails d'une ancienne proposition commerciale. | Gain de temps, fiabilité de l'information, réduction de la dépendance aux « personnes qui savent ». | Réduction de 75 % du temps de recherche documentaire. |
| Générateur de documents | Créer automatiquement des emails de relance, des offres commerciales ou des réponses à des appels d'offres en s'inspirant de modèles existants. | Productivité accrue, cohérence des communications, moins d'erreurs manuelles. | Augmentation de 40 % de la productivité des équipes commerciales. |
| Support client via chatbots | Intégrer sur les sites web de l'entreprise des chatbots intelligents fournissant des réponses précises aux questions fréquentes des clients. | Amélioration de la satisfaction client, disponibilité 24/7, désengorgement du support. | Taux de résolution au premier contact amélioré de 65 %. |
RAG vs recherche sémantique : quelles différences ?
La portée de la recherche sémantique
La recherche sémantique est une technique avancée qui va bien au-delà de la simple correspondance de mots-clés. Elle vise à comprendre le contexte et l'intention derrière une requête utilisateur pour fournir des résultats pertinents.
Cette approche transforme les requêtes en vecteurs numériques et utilise l'algorithme des k plus proches voisins (kNN) pour identifier les contenus conceptuellement similaires dans une bibliothèque de connaissances. Son objectif principal est d'améliorer la précision de recherche en saisissant la signification contextuelle des termes, permettant ainsi aux utilisateurs de trouver rapidement l'information souhaitée, même sans utiliser les mots-clés exacts.
Requête → Vectorisation → Correspondance sémantique → Résultats classés
Pourquoi le RAG va plus loin ?
Le RAG (Retrieval Augmented Generation) reprend les principes de la recherche sémantique mais franchit une étape supplémentaire cruciale. Là où la recherche sémantique se contente de retrouver et présenter des documents pertinents, le RAG utilise ces informations récupérées pour alimenter un grand modèle de langage (LLM) qui génère ensuite une réponse originale et contextualisée.
Cette architecture hybride combine ainsi la puissance de la recherche avec la capacité de synthèse des modèles génératifs. L'avantage majeur est que le RAG ne se limite pas à pointer vers des sources contenant potentiellement la réponse - il formule directement cette réponse en s'appuyant sur les mots-clés et concepts extraits des documents pertinents, tout en citant ses sources pour une transparence accrue.
Requête → Recherche sémantique → Enrichissement contextuel → Génération de réponse
Comment mettre en place un RAG dans son entreprise ?
L'intégration d'un système RAG est devenue beaucoup plus accessible en 2025. Plusieurs options s'offrent aux entreprises, chacune avec ses avantages et ses inconvénients, comme détaillé dans le guide de la Direction générale des Entreprises (DGE) [1].
Comparaison des quatre principales approches pour déployer une solution RAG, avec leurs points forts, points faibles et coûts estimés.
Choisir le bon outil RAG
La sélection d'un outil RAG adapté à votre entreprise est une étape cruciale pour garantir le succès de votre projet. En 2025, le marché propose une variété de solutions allant des plateformes open source comme LangChain ou Haystack aux solutions entreprise comme Red Hat OpenShift AI ou Latenode.
L'outil idéal doit s'intégrer facilement à votre site web et à vos systèmes existants tout en offrant une interface intuitive pour les équipes non techniques.
Checklist de sélection :
- Compatibilité avec vos sources de données existantes.
- Facilité d'intégration avec votre infrastructure.
- Coût et modèle de tarification (par requête ou par temps d'exécution).
- Niveau de support technique disponible.
Définir vos objectifs et vos KPI
Avant de lancer votre projet RAG, établissez clairement ce que vous souhaitez accomplir. Chaque objectif doit être spécifique, mesurable et aligné sur votre stratégie d'entreprise.
Les KPI vous permettront d'évaluer l'efficacité de votre système RAG, qu'il s'agisse d'améliorer l'expérience de l'utilisateur final, de réduire le temps de recherche d'information ou d'optimiser la qualité des réponses générées. Ces métriques guideront les ajustements nécessaires pendant la phase d'entraînement et après le déploiement.
Checklist des KPI essentiels :
- Taux de précision des réponses générées.
- Temps moyen pour obtenir une information pertinente.
- Satisfaction des utilisateurs (via enquêtes ou feedback direct).
- Taux d'adoption par les équipes internes.
- ROI sur la réduction du temps consacré à la recherche de documents dans les référentiels de documents.
Passez au RAG sans attendre !
La Génération Augmentée de Récupération (RAG) représente une avancée majeure et pragmatique dans le monde de l'intelligence artificielle. En connectant la puissance des grands modèles de langage à la richesse et à la fiabilité de vos propres données, le RAG transforme l'IA d'un outil potentiellement imprécis en un véritable copilote d'entreprise : informé, sécurisé et parfaitement aligné sur vos spécificités.
Pour les TPE et PME, c'est une occasion historique de sauter le pas de l'IA, non pas comme un gadget, mais comme un levier de productivité, de qualité et de compétitivité. En rendant le savoir de l'entreprise accessible et actionnable, le RAG ne se contente pas d'optimiser les processus ; il libère le potentiel humain pour se concentrer sur ce qui compte vraiment : l'innovation et la relation client.
Foire Aux Questions RAG et IA
Que signifie l'abréviation RAG (definition of RAG) ?
RAG est l'acronyme de Retrieval Augmented Generation, ce qui se traduit en français par Génération Augmentée de Récupération.
Que signifie RAG dans ChatGPT ?
Dans ChatGPT, le RAG est une technique qui permet au modèle de consulter des sources d'information externes en temps réel avant de formuler une réponse. Ce système enrichit les prompts avec des données contextuelles pertinentes, transformant ChatGPT en un assistant capable d'accéder à des bases de connaissances personnalisées pour réduire considérablement les hallucinations.
Qu'est-ce qu'un RAG LLM ?
Un RAG LLM est un système hybride qui combine un grand modèle de langage avec une architecture de récupération d'informations. Cette approche permet d'étendre les capacités du modèle à des domaines spécifiques sans nécessiter de réentraînement coûteux, offrant ainsi des réponses plus précises basées sur des sources documentaires fiables et actualisées.
Qu'est-ce qu'un RAG en informatique ?
En informatique, le RAG est une architecture qui améliore les applications d'IA en intégrant une couche de recherche sémantique à un modèle de langage. Ce système permet aux entreprises d'exploiter leurs données propriétaires (documents, emails, bases de données) tout en garantissant la confidentialité des informations, créant ainsi des solutions d'IA adaptées à leurs besoins spécifiques.
Quels sont les 4 types d'IA ?
La classification la plus courante, proposée par le chercheur Arend Hintze, distingue quatre types d'IA selon leur niveau de conscience et de capacité. Il est important de noter que les systèmes RAG, comme toutes les IA actuelles, appartiennent aux deux premières catégories [6].
- Les machines réactives : Le type le plus simple, sans mémoire, qui réagit à une situation donnée (ex : un système de recommandation).
- Les machines à mémoire limitée : Elles peuvent utiliser des observations passées pour informer leurs décisions présentes (ex : les voitures autonomes).
- La théorie de l'esprit : Une IA (encore théorique) capable de comprendre les pensées, émotions et intentions des autres entités.
- La conscience de soi : Le stade ultime (et hypothétique) de l'IA, où la machine aurait une conscience de sa propre existence.
Sources et références
- [1] Direction générale des Entreprises (DGE). (2024, Novembre). Guide de la génération augmentée par récupération (RAG)
- [2] Red Hat. (2025, 26 Mars). La génération augmentée de récupération, qu'est-ce que c'est ?. https://www.redhat.com/fr/topics/ai/what-is-retrieval-augmented-generation
- [3] IBM. What is RAG (Retrieval Augmented Generation)?. Consulté le 15 Novembre 2025, à https://www.ibm.com/think/topics/retrieval-augmented-generation
- [4] NVIDIA Blogs. (2025, 31 Janvier). What Is Retrieval-Augmented Generation aka RAG. https://blogs.nvidia.com/blog/what-is-retrieval-augmented-generation/
- [5] Le Blog du Dirigeant. (2025, 4 Juin). Cas d'usage concrets du RAG : IA au service des PME. https://www.leblogdudirigeant.com/cas-usage-concret-rag-entreprise/
- [6] Coursera. (2025, 21 Avril). Les 4 types d'IA : découvrir l'intelligence artificielle. https://www.coursera.org/fr-FR/articles/types-of-ai