Google Shopping et l'IA : guide pour anticiper les évolutions du retail en 2026
17 novembre 2025
L'intelligence artificielle transforme radicalement le e-commerce, avec Google qui redéfinit l'expérience d'achat grâce à des fonctionnalités révolutionnaires.
Ce guide explore l'impact de Google Shopping IA sur le retail et vous accompagne dans cette nouvelle ère du « commerce agentique », où des assistants intelligents agissent pour vous.
Sommaire
De l'essayage virtuel à la recherche visuelle personnalisée, découvrez comment ces innovations transforment le parcours client et comment votre marque peut non seulement s'adapter, mais prospérer face à cette révolution technologique qui redéfinit les ambitions du retail de demain.
Google Shopping à l'ère de l'IA : les nouvelles fonctionnalités propulsées par Gemini
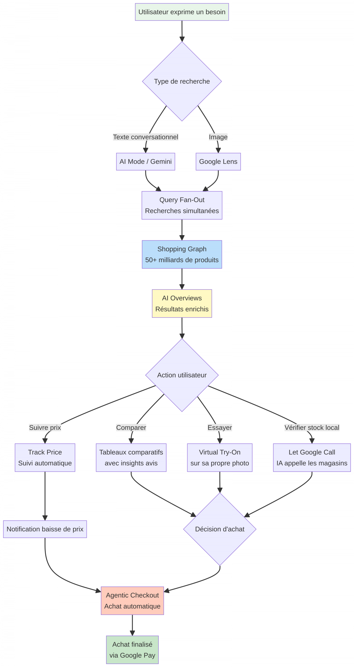
Le parcours client est entièrement repensé pour être plus fluide et conversationnel, comme l'illustre le schéma ci-dessous.
Google a récemment dévoilé une série de mises à jour majeures qui intègrent l'intelligence artificielle au cœur de l'expérience d'achat. Ces innovations, prévues en France au premier trimestre 2026, transforment radicalement la façon dont les consommateurs découvrent et achètent des produits, avec un parcours client entièrement repensé pour être plus fluide et conversationnel.
Au centre de cet écosystème se trouve le Shopping Graph de Google, une base de données colossale contenant plus de 50 milliards de fiches produits, dont 2 milliards sont mises à jour chaque heure. C'est ce moteur qui alimente les nouvelles expériences agentiques et l'application Gemini, désormais au cœur de la stratégie shopping de Google.
Nouveautés clés pour 2026
- AI Mode et Recherche Conversationnelle : les utilisateurs peuvent désormais formuler leurs besoins en langage naturel
- Images shoppables : visualisation enrichie des produits directement dans les résultats de recherche
- Virtual Try-On : essayage virtuel des vêtements sur ses propres photos
- IA Agentique : l'IA devient un assistant proactif qui travaille pour l'utilisateur
Parmi les fonctionnalités les plus innovantes, les résumés intelligents proposent des synthèses visuellement riches au lieu d'une simple liste de liens. Pour en savoir plus sur cette technologie révolutionnaire, consultez notre article détaillé sur l'IA Overview de Google.
L'intégration avec les magasins physiques représente une avancée majeure grâce à « Let Google Call » : l'IA peut appeler les commerces à proximité pour vérifier le stock, le prix et les promotions en cours, créant ainsi un pont entre le commerce en ligne et l'expérience d'achat en boutique. Cette recherche visuelle enrichie permet aux consommateurs de trouver facilement les produits qui les inspirent.
Enfin, « Agentic Checkout » permet aux utilisateurs de demander à Google de suivre le prix d'un article et de l'acheter automatiquement lorsqu'il atteint un budget défini, en utilisant Google Pay pour finaliser la transaction en toute sécurité.
Google vs OpenAI : 2 visions pour le futur du shopping
Google n'est pas seul dans cette course à l'innovation. OpenAI, avec son immense base d'utilisateurs sur ChatGPT, a également lancé sa fonctionnalité de shopping. Aux États-Unis, cette bataille s'intensifie avec plus d'un milliard de recherches shopping effectuées via ChatGPT en une semaine, menaçant directement la position dominante de Google.
Les deux géants adoptent des philosophies radicalement différentes, avec des implications stratégiques majeures pour les marques. La principale différence réside dans le modèle économique et les sources de données. Google s'appuie sur son modèle publicitaire éprouvé (notamment les campagnes Performance Max) et son très structuré Shopping Graph. OpenAI privilégie une approche sans publicité sponsorisée, se finançant par des liens d'affiliation et puisant ses informations dans un corpus de données plus large et moins structuré.
Le tableau suivant résume les distinctions clés entre les deux approches.
| Caractéristique | Google Shopping IA | OpenAI Shopping |
|---|---|---|
| Modèle économique | Annonces sponsorisées (PMax) + liens d'affiliation potentiels | Liens d'affiliation (pas d'annonces sponsorisées) |
| Source de données | Shopping Graph (flux produits structurés), sites web, avis | Forums (Reddit), avis, sites web, contenu non structuré |
| Moteur de recherche principal | Google Search | ChatGPT |
| Approche de recherche | Hybride : mots-clés + intention (conversationnel) | Principalement basée sur l'intention et le contexte |
| Niveau d'automatisation | Très élevé : recherche, comparaison, appel aux magasins, achat | Élevé : recherche, recommandation, achat (via redirection) |
| Écosystème | Intégré à l'écosystème Google (Search, Maps, Pay, Gemini) | Intégré à ChatGPT, potentiel de super-app |
| Transparence | Les annonces sont clairement identifiées | Les recommandations se veulent impartiales |
Cette divergence signifie que pour être visible sur Google, une marque doit avant tout fournir des données produit impeccablement structurées. Pour apparaître dans les recommandations de ChatGPT, elle doit en plus soigner sa réputation en ligne sur une multitude de plateformes.
L'impact concret pour les marques : s'adapter ou disparaître ?
L'avènement de l'IA dans le shopping n'est pas une simple tendance, c'est une vague de fond qui transforme le paysage concurrentiel. En 2025, plus de 50 % des consommateurs utilisent ou prévoient d'utiliser l'IA pour leurs achats, et les nouveaux formats enrichis par l'IA influencent significativement le taux de clic, avec une augmentation pouvant atteindre 32 % sur les premiers résultats.
Graphique : Impact de l'IA sur l'activité des retailers
Pour les marques, cette transition impose un changement de paradigme qui passe par trois axes majeurs :
- Le passage de la logique de mot-clé à celle de l'intention : L'IA ne cherche pas un « pull en cachemire », elle cherche une solution à un besoin : « quelque chose de chaud et doux pour une soirée d'hiver ». Les marques doivent donc penser en termes de cas d'usage et de contexte pour répondre à cette exigence de pertinence contextuelle.
- La qualité des données produit devient reine : Des fiches produits incomplètes ou incohérentes sont le meilleur moyen de devenir invisible. L'IA a besoin de données riches, précises et structurées pour comprendre et recommander un produit. Les consommateurs s'attendent également à trouver facilement les promotions : par exemple, une alerte automatique lors d'une baisse de prix de 20 % peut transformer un simple visiteur en acheteur et révéler de véritables bonnes affaires.
- L'e-réputation comme pilier de la visibilité : Les algorithmes, notamment celui d'OpenAI, accordent une importance croissante aux avis, aux discussions sur les forums et aux mentions sur les réseaux sociaux pour évaluer la crédibilité d'un produit.
L'adoption de ces nouvelles technologies est rapide à travers toutes les générations, prouvant que les consommateurs sont prêts pour cette nouvelle ère du shopping.
Graphique : Adoption de l'IA par génération et satisfaction des cibles parmi les acheteurs / consommateurs
Comment optimiser sa stratégie pour l'IA de Google Shopping ?
Se préparer à l'arrivée de Google Shopping IA en France n'est pas une option, c'est une nécessité. La bonne nouvelle, c'est que les marques peuvent commencer dès aujourd'hui à construire une base solide. Laëtitia Muré, CEO de Feed Manager, résume la stratégie en trois règles d'or :
- Complétude,
- Pertinence sémantique ,
- Cohérence multisource.
Voici une checklist pratique pour optimiser votre flux de produits et votre présence en ligne en vue de cette révolution :
| Élément | Action | Pourquoi c'est crucial pour l'IA ? |
|---|---|---|
| Titres | Enrichir avec marque, attributs clés et cas d'usage | L'IA a besoin de contexte pour comprendre le produit |
| Descriptions | Passer à 3-5 descriptions conversationnelles | Nourrit l'algorithme avec contexte et solutions |
| Attributs | Renseigner tous les attributs (GTIN, couleur, taille) | Signal de confiance majeur pour l'IA |
| Images | Images haute qualité sous plusieurs angles | Essentiel pour Lens et AI Overviews |
| Données structurées | Implémenter le schéma Product | Renforce la cohérence et la confiance |
| Cas d'usage | Ajouter des attributs pour situations d'utilisation | Répond aux requêtes basées sur l'intention |
| E-réputation | Surveiller les avis sur toutes plateformes | L'IA évalue qualité et pertinence via les avis |
| Liens directs | Configurer des deep-links vers pages produits | Améliore le taux de clic (+15 %) et l'expérience utilisateur |
Pour mettre en œuvre cette stratégie, deux outils sont indispensables : Google Merchant Center (GMC) pour téléverser vos données produit, et un agrégateur de flux comme Feed Manager ou Channable pour optimiser vos données.
Pour les marchands Shopify, l'application Google & YouTube facilite la synchronisation automatique de vos produits avec Google Merchant Center. Cette intégration native permet d'améliorer significativement votre visibilité et de configurer des alertes prix qui permettront à vos clients de repérer rapidement les bonnes affaires et promotions temporaires.
FAQ : Google Shopping et Intelligence Artificielle (IA)
Google Shopping utilise-t-il l'IA ?
Oui, Google Shopping intègre pleinement l'IA grâce à l'application Gemini qui travaille en synergie avec le Shopping Graph. Ce duo puissant analyse plus de 50 milliards de fiches produits, dont 2 milliards sont mises à jour chaque heure, pour transformer les requêtes conversationnelles en résultats d'achat pertinents.
Comment l'IA aide-t-elle les magasins physiques ?
La fonctionnalité « Let Google Call » connecte le monde digital et physique en permettant à l'IA d'appeler automatiquement les magasins locaux pour vérifier la disponibilité des produits, les prix et les promotions en cours, économisant un temps précieux aux consommateurs.
Qu'est-ce qu'une image shoppable ?
Les images shoppables sont des visuels interactifs qui permettent aux utilisateurs de découvrir et d'acheter directement les produits qu'ils voient. Enrichies par la technologie Google Lens, elles transforment n'importe quelle inspiration visuelle en opportunité d'achat immédiate, révolutionnant l'expérience de shopping en ligne.
Préparez-vous pour le commerce agentique !
L'intelligence artificielle devient le principal intermédiaire entre consommateurs et marques, inaugurant l'ère du « commerce agentique ». Ces assistants IA proactifs transforment radicalement le parcours d'achat en 2026. Les algorithmes privilégient désormais les marques qui fournissent des données structurées de qualité et maintiennent une cohérence multicanale.
Pour les marques françaises, la préparation doit commencer immédiatement. Les entreprises qui fourniront aux algorithmes des signaux clairs et structurés seront les grandes gagnantes du retail de demain.
Vous souhaitez évaluer la maturité de votre stratégie e-commerce face à l'IA et préparer votre entreprise à cette révolution ?
- Contactez l'agence Natural-Net dès aujourd'hui pour un audit complet de votre flux Google Shopping.
Références et ressources conseillées
- MNTD. (2025, 17 novembre). Google Shopping : analyse des fonctionnalités IA qui pourraient transformer le retail français.
- MNTD. (2025, 10 mai). Avec sa fonctionnalité shopping, OpenAI contraint les marques à changer leur manière de se promouvoir.
- Google Blog. (2025, 20 mai). Shopping on Google: AI Mode and virtual try-on updates from I/O 2025.
- Google Blog. (2025, 13 novembre). Let AI do the hard parts of your holiday shopping.
- Capital One Shopping. (2025, 1 septembre). AI Shopping Statistics (2025 Report): Consumer Adoption.
- Marcel Digital. (2025, 9 septembre). Optimizing Product Feeds for AI Overviews, LLMs, and Google Merchant Center.