Google Antigravity : nouvel IDE avec Intelligence Artificielle pour les développeurs
19 novembre 2025
Sommaire
Le 18 novembre 2025, Google a marqué un tournant décisif en dévoilant Google Antigravity, même date que pour la sortie de Gemini 3, une plateforme de développement agentique que Google qualifie d'« agent-first » et qui promet de propulser la productivité et la créativité des développeurs vers de nouveaux sommets.
Loin d'être un simple éditeur de code amélioré, Antigravity se positionne comme un véritable partenaire de codage, un IDE (Integrated Development Environment) nouvelle génération où l'IA n'est plus une simple assistante, mais un agent autonome capable de prendre en charge des tâches complexes de bout en bout. Grâce à un accès direct à l'éditeur, au terminal et au navigateur, l'agent peut orchestrer son travail de manière transparente et autonome. Cet article vous propose un guide complet pour comprendre ce nouvel outil révolutionnaire. Attention, ne le confondez pas avec « Google Gravity », le célèbre Easter egg qui fait chuter les éléments de la page de recherche ; nous parlons ici d'une technologie bien plus sérieuse et ambitieuse.
Qu'est-ce que Google Antigravity ?
Définition et concept
Google Antigravity est un environnement de développement intégré (IDE) conçu autour d'une approche « agent-first ». Cela signifie que l'intelligence artificielle n'est pas simplement un plugin ou une fonctionnalité ajoutée, mais le cœur même du système. Le terme « Antigravity » est une métaphore choisie par Google pour illustrer sa vision : permettre à n'importe qui, du développeur hobbyiste à l'ingénieur en entreprise, de faire « décoller » ses idées et de les transformer en applications concrètes avec une facilité et une rapidité sans précédent.
La plateforme génère automatiquement des listes de tâches détaillées et se présente comme une solution où les développeurs interagissent avec des agents IA à un niveau d'abstraction plus élevé. Plutôt que de se concentrer sur des lignes de code individuelles, l'utilisateur définit des tâches et des objectifs, et l'agent se charge de la planification, de l'exécution, et même de la vérification du travail accompli.
Contexte de lancement
Le lancement de Google Antigravity coïncide avec celui de Gemini 3, le modèle de langage le plus avancé de Google. Cette synergie n'est pas un hasard : Antigravity est spécifiquement conçu pour exploiter les capacités de raisonnement et d'action avancées de Gemini 3, le transformant en un véritable agent de codage. Avec cette sortie, Google ne se contente pas de concurrencer les outils existants, mais propose une nouvelle philosophie du développement logiciel, préparant le terrain pour une ère où les agents IA collaboreront de manière asynchrone et autonome avec les humains.
Le système de limites d'utilisation est conçu pour être discret et se réinitialise toutes les cinq heures, permettant ainsi une utilisation intensive sans contraintes majeures.
Base technique
Pour ne pas dépayser les développeurs, Google a fait un choix stratégique judicieux : Antigravity est un fork de Visual Studio Code (VS Code), l'éditeur de code open-source de Microsoft, immensément populaire. Cette décision assure une familiarité instantanée et, surtout, garantit la compatibilité avec le vaste écosystème d'extensions et de plugins de VS Code. Les développeurs peuvent ainsi conserver leurs habitudes et leurs outils préférés tout en bénéficiant de la puissance des agents IA d'Antigravity, qui fournissent des captures d'écran et autres artefacts pour une transparence totale du travail effectué.
Fonctionnalités principales de Google Antigravity
Google Antigravity se distingue par un ensemble de fonctionnalités innovantes qui matérialisent sa vision « agent-first ». Ces outils sont conçus pour créer une collaboration fluide et transparente entre le développeur et l'IA via une interface intuitive et puissante.
| Fonctionnalité | Avantages |
|---|---|
| Agent autonome | Navigation fluide entre éditeur, terminal et navigateur pour développement de bout en bout |
| Agent Manager | Orchestration de multiples agents sur différents workspaces en parallèle |
| Developer Console | Contrôle centralisé des agents et visualisation des processus en temps réel |
| Listes de tâches et captures d'écran | Auto-documentation du travail et validation visuelle des résultats |
| Multi-modèles | Compatibilité avec Gemini 3 Pro, Claude Sonnet 4.5 et GPT-OSS |
Quelques fonctionnalités méritent une attention particulière :
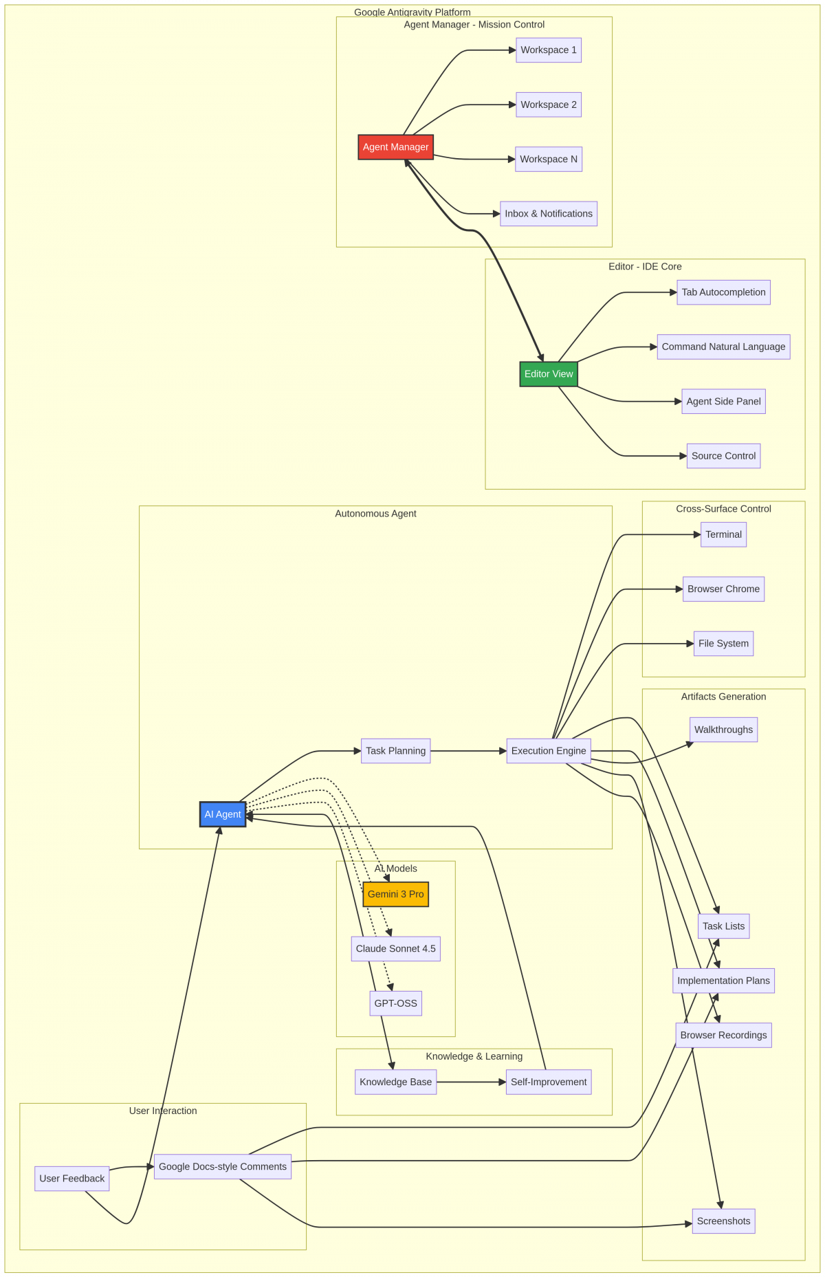
- L'Agent autonome : C'est la pièce maîtresse. Il peut naviguer entre l'éditeur de code, le terminal de commande et même un navigateur web (via une extension Chrome) pour écrire, lancer, tester et déboguer une application de manière totalement autonome.
- L'Agent Manager : Il s'agit d'un véritable « centre de contrôle » qui permet de lancer, superviser et orchestrer plusieurs agents travaillant sur différents projets (workspaces) en parallèle. Cela ouvre la voie à un travail asynchrone, où un développeur peut déléguer des tâches de recherche ou de prototypage à un agent en arrière-plan pendant qu'il se concentre sur une autre mission.
- Les Artifacts : Pour garantir la confiance et la transparence, l'agent ne se contente pas de produire du code. Son travail s'auto-documente via des captures d'écran et génère des « artefacts » : des listes de tâches, des plans d'implémentation, des captures d'écran de son travail, et même des enregistrements vidéo de ses sessions de test dans le navigateur. Ces livrables permettent au développeur de suivre et de valider le travail de l'IA à chaque étape.
Les 4 piliers de Google Antigravity
La conception de Google Antigravity repose sur quatre principes fondamentaux qui visent à construire une relation de collaboration efficace et saine entre l'homme et la machine.
- Trust (Confiance) : Pour faire confiance à l'IA, il faut comprendre ce qu'elle fait. Antigravity fournit du contexte au niveau des tâches, et non au niveau des micro-actions, avec des artefacts clairs et une emphase sur la vérification du travail. La plateforme privilégie la transparence en permettant aux développeurs de visualiser facilement les actions entreprises par l'agent.
- Autonomy (Autonomie) : L'agent doit pouvoir opérer librement sur toutes les surfaces de travail (éditeur, terminal, navigateur) pour accomplir des tâches complexes. L'Agent Manager est l'incarnation de cette autonomie, permettant une gestion asynchrone avec des limites généreuses qui se réinitialisent toutes les cinq heures, offrant ainsi une flexibilité optimale aux développeurs.
- Feedback (Retour utilisateur) : L'IA n'est pas parfaite. Antigravity intègre un système de feedback intuitif, permettant de commenter le code, les plans ou même directement sur les captures d'écran (comme sur Google Docs). Ce feedback est automatiquement pris en compte par l'agent pour corriger son travail, permettant de passer facilement d'un résultat correct à 80 % à une solution finale à 100 %.
- Self-improvement (Auto-amélioration) : La plateforme intègre une base de connaissances où l'agent apprend de chaque interaction, de chaque feedback et de chaque projet réussi. Il peut ainsi réutiliser des snippets de code, des architectures ou des procédures pour devenir de plus en plus performant avec le temps, créant une boucle d'apprentissage continu qui améliore progressivement ses capacités.
Cette architecture à quatre piliers est renforcée par le système de compte développeur qui permet d'établir une relation de confiance durable entre le développeur et ses agents IA, garantissant ainsi une collaboration toujours plus efficace et personnalisée.
Modèles IA disponibles et performances
L'un des grands atouts de Google Antigravity est sa flexibilité en matière de modèles d'intelligence artificielle. Les développeurs ne sont pas enfermés dans un seul écosystème, mais peuvent exploiter plusieurs moteurs IA de pointe.
Gemini 3 Pro constitue le moteur par défaut, offrant des capacités agentiques exceptionnelles avec des limites d'utilisation très généreuses durant la phase de preview publique. Ce modèle se distingue par ses performances impressionnantes sur des benchmarks comme WebDev Arena (1487 Elo) et SWE-bench Verified (76,2 %).
L'accès à Claude Sonnet 4.5 d'Anthropic et GPT-OSS d'OpenAI offre une optionalité précieuse, permettant aux développeurs de choisir le modèle le plus adapté à leur tâche spécifique. Selon les communications officielles de Google, ces appels aux différents modèles permettent d'accéder aux meilleures technologies du marché directement dans l'interface Antigravity.
Le système de limites est conçu pour être discret : il est basé sur la quantité de travail effectuée par l'agent et se réinitialise toutes les cinq heures. Cette période de réinitialisation permet une utilisation fluide et continue de la plateforme. Selon Google, la grande majorité des utilisateurs ne devrait jamais atteindre ces limites lors d'une utilisation normale.
| Modèle | Spécialité | Limites |
|---|---|---|
| Gemini 3 Pro | Codage agentique, raisonnement complexe | Généreuses, réinitialisées toutes les cinq heures |
| Claude Sonnet 4.5 | Performance de codage, tâches juridiques complexes | Selon capacité disponible |
| GPT-OSS | Raisonnement, tâches agentiques, déploiement flexible | Accès via l'API OpenAI |
Configuration système et installation
Conçu pour les développeurs d'applications web et mobiles, Google Antigravity est disponible pour les principaux systèmes d'exploitation, bien qu'avec quelques spécificités :
- macOS : Version 12 (Monterey) ou plus récente, et exclusivement pour les puces Apple Silicon (les Mac Intel ne sont pas supportés).
- Windows : Windows 10 (64 bit) ou plus récent.
- Linux : Distributions avec des versions récentes de glibc (ex : Ubuntu 20+, Debian 10+, Fedora 36+).
Le processus d'installation est simple et direct, se rapprochant de celui de n'importe quelle application de bureau moderne.
Accès aux Developer Console Google
Google Developer Console
La Google Developer Console est le point central de gestion des projets de développement Google. Intégrée avec Google Antigravity, elle permet de gérer les API, les services cloud et les ressources nécessaires au développement. Les développeurs peuvent configurer l'authentification, surveiller les quotas d'utilisation et déployer directement leurs applications depuis l'interface Antigravity sans quitter leur environnement de travail.
Google Play Developer Console
La Google Play Developer Console offre un contrôle complet sur le cycle de vie des applications Android. Google Antigravity s'y connecte de façon transparente pour permettre le déploiement progressif des applications, la gestion des tests alpha/bêta et l'analyse des performances. Les développeurs peuvent visualiser les métriques d'utilisation et publier des mises à jour directement depuis l'IDE, simplifiant considérablement le processus de distribution.
Android Developer Console
Lancée en 2025, l'Android Developer Console est dédiée aux développeurs distribuant leurs applications en dehors de Google Play. Elle s'intègre à Google Antigravity pour faciliter l'enregistrement des packages d'applications, la vérification d'identité des développeurs et la gestion des certificats de sécurité. Un compte développeur Google unique vous permet d'accéder à l'ensemble de ces consoles depuis l'interface d'Antigravity.
Cas d'usage et exemples concrets
Antigravity n'est pas un outil théorique ; il a été conçu pour des applications pratiques et variées, s'adaptant à différents profils de développeurs.
- Développeur Frontend : Il peut demander à l'agent de créer un nouveau composant, de l'intégrer, puis de lancer le serveur de développement et de vérifier visuellement le résultat dans le navigateur, en fournissant des captures d'écran comme preuve de fonctionnement.
- Développeur Full Stack : En tant que développeur polyvalent, il peut confier à un agent la tâche de créer une nouvelle route API, avec sa logique métier et ses tests de vérification, pendant qu'il travaille sur une autre partie de l'application.
- Développeur d'entreprise : Il peut utiliser l'Agent Manager pour orchestrer plusieurs agents afin de refactoriser une large base de code ou de mettre à jour des dépendances à travers de multiples microservices.
- Développeur d'applications mobiles : Il peut déléguer à l'agent la création d'une application mobile en React Native, depuis la structure initiale jusqu'au rendu des composants natifs pour iOS et Android, tout en obtenant des artefacts visuels pour valider chaque étape de développement.
Google Antigravity vs Cursor et autres IDE IA
Le marché des IDE dopés à l'IA est en pleine effervescence, avec des acteurs comme Cursor (également un fork de VS Code) et GitHub Copilot. Comment Antigravity se positionne-t-il dans cet écosystème en constante évolution, particulièrement pour le développement web et mobile ?
| Fonctionnalités | Google Antigravity | Cursor | GitHub Copilot |
|---|---|---|---|
| Base technique | Fork de VS Code | Fork de VS Code | Extension pour plusieurs IDE |
| Modèles IA | Gemini 3 Pro, Claude Sonnet 4.5, GPT-OSS | GPT-4, Claude, Gemini | GPT-4 |
| Contrôle navigateur | Natif avec Chrome pour tests et captures d'écran | Limité, via extensions | Non intégré |
| Support mobile | Intégration Android Studio et développement mobile | Support limité | Disponible via GitHub Mobile |
| Multi-agents | Agent Manager pour orchestration parallèle | Limité à un agent principal | Non disponible |
| Transparence | Système d'artefacts avancé (plans, captures d'écran, vidéos) | Documentation limitée | Suggestions uniquement |
| Vitesse d'exécution | Next.js + Supabase en 42 secondes | 68 secondes pour tâches similaires | Variable selon l'IDE |
Si Cursor a été pionnier dans l'intégration profonde de l'IA dans VS Code, Google Antigravity pousse le concept encore plus loin avec ses capacités multi-agents et son contrôle natif du navigateur, particulièrement utile pour le développement mobile. Là où Copilot reste un assistant, Antigravity se veut un véritable collaborateur autonome capable de gérer des projets web et mobiles de bout en bout. Sa capacité à générer des captures d'écran et enregistrements de tests dans le navigateur offre une transparence inégalée dans le processus de développement, un avantage considérable pour les équipes distribuées.
Tarification et disponibilité
Lors de son lancement, Google a frappé fort : Google Antigravity est disponible en preview publique entièrement gratuite. Cela inclut un accès généreux à Gemini 3 Pro et aux autres modèles. Google a annoncé qu'une version payante pour les équipes est prévue, mais pour l'instant, l'outil est accessible à tous les développeurs individuels sans frais.
Avantages et Limites
| Avantages | Limites |
|---|---|
| Productivité massivement accrue | Courbe d'apprentissage pour maîtriser l'approche « agent-first » |
| Autonomie et parallélisation des tâches | Contrôle navigateur limité à Chrome pour l'instant |
| Base VS Code familière et support des extensions | Gestion du contexte peut être complexe avec plusieurs agents |
| Transparence grâce aux artefacts et walkthroughs | Dépendance à la qualité des modèles IA sous-jacents |
| Flexibilité avec plusieurs modèles IA disponibles | Caractère expérimental de la preview publique |
| Réinitialisation des limites toutes les cinq heures | Disponibilité géographique encore restreinte |
Foire aux questions
Qu'est-ce que Google Antigravity ?
C'est un nouvel environnement de développement (IDE) gratuit de Google, basé sur VS Code, qui intègre une intelligence artificielle agentique. L'IA peut y agir comme un développeur autonome pour planifier, coder, tester et déboguer des applications.
Google Antigravity est-il gratuit ?
Oui, la version actuelle en preview publique est entièrement gratuite pour les développeurs individuels, avec un accès généreux aux modèles d'IA comme Gemini 3 Pro.
Comment ouvrir Google Gravity ?
Pour accéder à Google Gravity, l'Easter egg amusant qui fait « tomber » les éléments de la page Google, ouvrez votre navigateur web avec JavaScript activé, tapez « Google Gravity » dans la barre de recherche Google, puis cliquez sur le bouton « J'ai de la chance ». Les éléments de la page s'effondreront alors sous l'effet de la gravité virtuelle, créant une expérience interactive ludique totalement distincte de l'IDE professionnel Google Antigravity.
Quelle est la différence entre Google Antigravity et Google Gravity ?
Google Antigravity est un environnement de développement professionnel basé sur l'IA agentique, conçu pour les développeurs. Google Gravity est simplement un Easter egg (une fonctionnalité cachée amusante) qui fait tomber les éléments de la page d'accueil Google sous l'effet d'une gravité simulée. Ils n'ont aucun lien entre eux malgré la similarité de leurs noms.
Qu'est-ce que la Google Developer Console ?
La Google Developer Console est une plateforme complète permettant aux développeurs de gérer leurs applications et services Google. Elle offre des outils pour configurer des projets, gérer les API, surveiller les performances, administrer les accès et déployer des applications. Contrairement à Google Antigravity qui se concentre sur le codage assisté par IA, la Developer Console sert d'interface centrale pour tous les services de développement Google.
Quels sont les modèles IA disponibles dans Google Antigravity ?
La plateforme donne accès à Google Gemini 3 Pro, Anthropic Claude Sonnet 4.5, et OpenAI GPT-OSS, offrant une grande flexibilité aux développeurs.
Google Antigravity fonctionne-t-il sur Windows ?
Oui, il est compatible avec Windows 10 (64 bit) et les versions ultérieures, ainsi qu'avec macOS (Apple Silicon) et Linux.
Quelle est la différence entre Google Antigravity et Cursor ?
Bien que tous deux soient des forks de VS Code, Antigravity se différencie par son Agent Manager (gestion multi-agents en parallèle), son contrôle natif du navigateur pour les tests, et son système d'artefacts plus poussé pour la transparence.
Puis-je utiliser mes extensions VS Code avec Google Antigravity ?
Oui, étant un fork de VS Code, il est compatible avec la grande majorité des extensions disponibles sur le Visual Studio Marketplace.
Google Antigravity, une nouvelle approche du développement logiciel
Google Antigravity n'est pas simplement un nouvel outil, c'est une proposition audacieuse pour l'avenir du développement logiciel. En plaçant l'agent IA au centre de l'expérience, Google ne cherche pas seulement à accélérer le codage, mais à changer la manière dont les développeurs conçoivent, construisent et testent leurs applications. L'approche est pragmatique (base VS Code, multi-modèles) et visionnaire (autonomie, travail asynchrone). Bien que la plateforme soit encore jeune, son potentiel pour décupler la productivité et permettre la réalisation d'idées complexes est immense. L'ère de la collaboration homme-machine en développement est bel et bien là, et Google Antigravity pourrait bien en être l'un des principaux catalyseurs.
Vous souhaitez explorer comment intégrer ces nouvelles technologies dans vos projets ? Contactez notre agence Natural-Net pour un accompagnement sur mesure.
Références et sources
- Google. (2025). Google Antigravity.
- The Antigravity Team. (2025, November 18). Introducing Google Antigravity, a New Era in AI-Assisted Software Development. Google Antigravity Blog.
- Gewirtz, D. (2025, November 18). Google's Antigravity puts coding productivity before AI hype - and the result is astonishing. ZDNET.
- TechCrunch. (2025). Google's Antigravity is an 'agent-first' coding tool built for trust.
- elgooG. (n.d.). Google Gravity.