Visibilité sur les outils IA et LLM : les nouveaux acronymes GEO, AEO, AISEO, LLMO, AISO, SEO LLM et SEO IA
26 novembre 2025
Sommaire
Face à cette nouvelle réalité, un véritable alphabet de nouveaux acronymes a émergé, semant la confusion chez de nombreux professionnels du marketing et dirigeants B2B. GEO, AEO, AISO, LLMO... que signifient-ils réellement ?
S'agit-il d'une révolution qui rend le SEO obsolète ? Cet article a pour vocation de démystifier ce nouveau jargon. Nous allons définir clairement chacun de ces termes, explorer leur contexte d'utilisation et, surtout, vous fournir une feuille de route stratégique pour adapter votre présence en ligne.
Car loin d'être une rupture, cette évolution est une extension naturelle du SEO. Comme nous le verrons, 80% des optimisations nécessaires pour être visible sur les outils IA sont directement héritées des bonnes pratiques SEO que nous maîtrisons depuis des années.
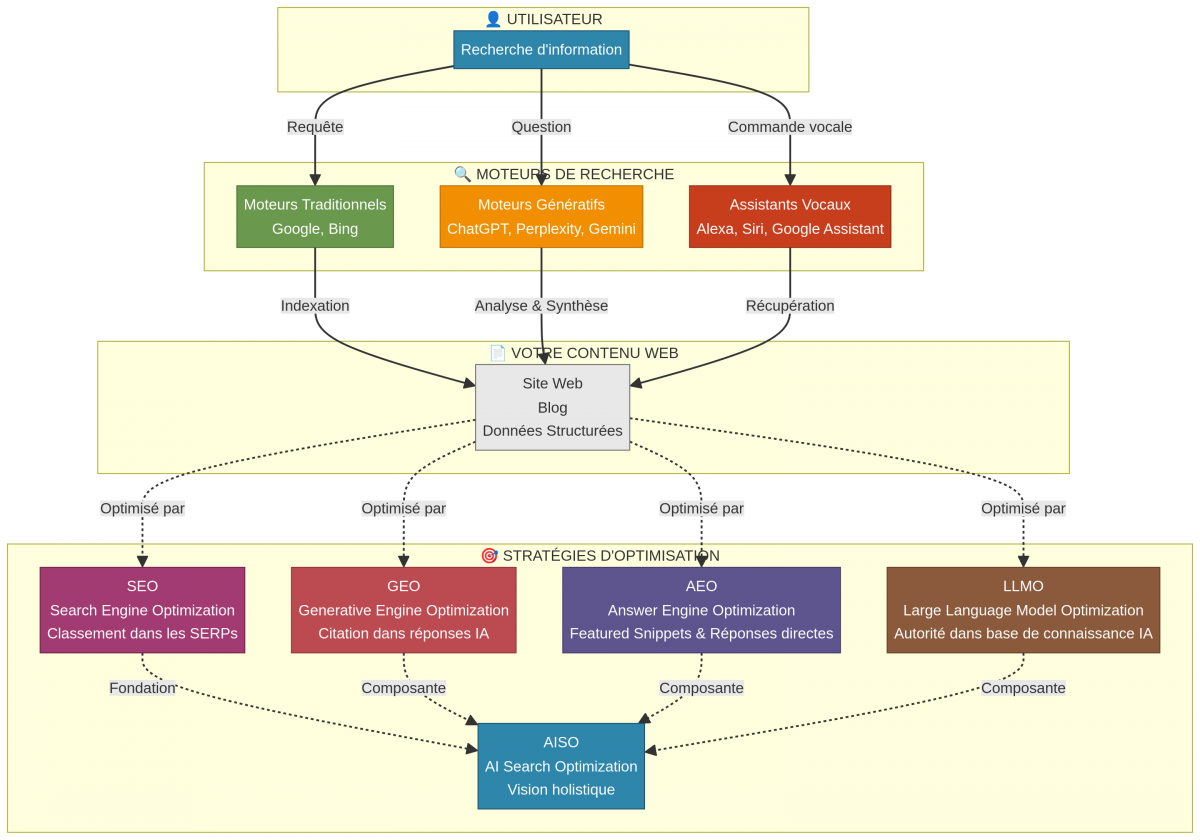
Schéma illustrant le nouvel écosystème de la recherche et les différentes stratégies d'optimisation.
A consulter également sur ce thème
- Conséquences de Google IA Overview pour votre site web en France, analyse, données et stratégies
- GEO local : visibilité des entreprises locales à l'ère de l'IA. Comment apparaître dans les outils d'IA comme ChatGpt ?
- GEO : comment utiliser Schema.org pour booster votre visibilité sur les outils d'IA et LLM ?
Nouveau lexique de la visibilité IA : définitions
Pour naviguer avec succès dans cette nouvelle ère, il est essentiel de maîtriser son vocabulaire. Chaque acronyme, bien que parfois utilisé de manière interchangeable, désigne une nuance spécifique de l'optimisation pour l'intelligence artificielle.
SEO (Search Engine Optimization) : point de départ
Le SEO, ou optimisation pour les moteurs de recherche, est la discipline fondamentale que nous connaissons tous. Son objectif principal est d'améliorer le classement d'un site web dans les pages de résultats des moteurs de recherche traditionnels (les SERPs) comme Google ou Bing.
Il repose sur trois piliers : la technique (un site accessible et performant), le contenu (pertinent et de qualité) et l'autorité (popularité et confiance, mesurées notamment par les backlinks).
GEO (Generative Engine Optimization) : optimisation pour les moteurs génératifs
Le GEO est la pratique qui consiste à adapter et optimiser ses contenus pour qu'ils soient découverts, compris et surtout cités comme des sources fiables dans les réponses générées par les intelligences artificielles
Introduit formellement dans un article de recherche de l'Université de Princeton en 2023, le GEO ne vise pas à se classer dans une liste de liens, mais à influencer directement la synthèse produite par l'IA. Il s'agit de devenir une référence sur laquelle l'IA s'appuie pour construire sa réponse.
AEO (Answer Engine Optimization) : optimisation pour les moteurs de réponses
L'AEO est une discipline qui préexistait à l'IA générative mais qui trouve une nouvelle jeunesse. Son but est de structurer le contenu pour qu'il apparaisse comme LA réponse directe et concise à une question spécifique
Historiquement lié à l'optimisation pour les Featured Snippets (position zéro) de Google et la recherche vocale, l'AEO est plus que jamais pertinent. Il se concentre sur le format "question-réponse" et la capacité à fournir une information immédiatement exploitable, ce que les IA adorent.
LLMO (Large Language Model Optimization) : optimisation pour les modèles de langage
Le LLMO est une approche plus profonde. Il s'agit d'un ensemble de techniques visant à rendre le contenu facilement "ingérable", compréhensible et digne de confiance pour les grands modèles de langage lors de leur phase d'entraînement
L'objectif est moins d'influencer une réponse en temps réel que de bâtir une autorité durable dans la "base de connaissance" fondamentale de l'IA. C'est une stratégie à long terme pour devenir une source incontournable dans votre domaine.
AISO (AI Search Optimization) : optimisation pour la recherche IA
L'AISO est un terme plus global qui englobe toutes les stratégies visant à améliorer la visibilité dans un écosystème de recherche assistée par l'IA.
Il est particulièrement populaire dans le monde du recrutement pour décrire les nouvelles compétences attendues des experts SEO.
L'AISO représente une vision holistique de la performance, intégrant à la fois le SEO traditionnel et les nouvelles optimisations pour l'IA.
AISEO, SEO IA, SEO LLM : les termes plus génériques
Ces expressions "AISEO, SEO IA, SEO LLM" sont souvent utilisées comme des termes "fourre-tout". Elles désignent de manière moins standardisée l'application générale des principes d'optimisation au monde de l'IA, que ce soit pour améliorer son propre SEO avec des outils IA ou pour optimiser son site pour les réponses des LLM.
Tableau comparatif : ne pas confondre les acronymes
Pour y voir plus clair, voici un tableau synthétique qui résume les nuances entre ces différents concepts.
| Acronyme | Signification Complète | Objectif Principal | Cible Principale | Exemple d'Optimisation |
| SEO | Search Engine Optimization | Se classer dans la liste de liens bleus | Moteurs de recherche (Google, Bing) | Obtenir un backlink de qualité. |
| GEO | Generative Engine Optimization | Être cité comme source dans la réponse de l'IA | Moteurs génératifs (Perplexity, Google AIO) | Assurer la cohérence des données (nom, adresse, téléphone) sur le web. |
| AEO | Answer Engine Optimization | Devenir LA réponse directe à une question | Featured Snippets, recherche vocale, IA | Créer une section FAQ très ciblée. |
| LLMO | Large Language Model Optimization | Influencer les connaissances fondamentales de l'IA | Modèles de langage (GPT-4, Claude 3) | Publier des études et données originales. |
| AISO | AI Search Optimization | Améliorer la visibilité globale dans la recherche IA | Écosystème de recherche hybride | Développer une stratégie de contenu conversationnel. |
Les données de recherche confirment l'intérêt croissant pour ces termes, bien que le SEO reste le mot-clé dominant en volume.
Le GEO, cependant, montre une forte dynamique, indiquant une prise de conscience rapide du marché.
Le volume de recherche pour "SEO" reste prédominant en France, mais les nouveaux acronymes comme "GEO" gagnent rapidement en popularité. (Source: Semrush, Nov. 2025)
Le pont entre SEO et GEO : 80% de travail en commun
Face à cette avalanche de nouveaux termes, la principale crainte est de devoir tout réapprendre. C'est une erreur. Le GEO, l'AEO et le LLMO ne remplacent pas le SEO ; ils s'appuient dessus.
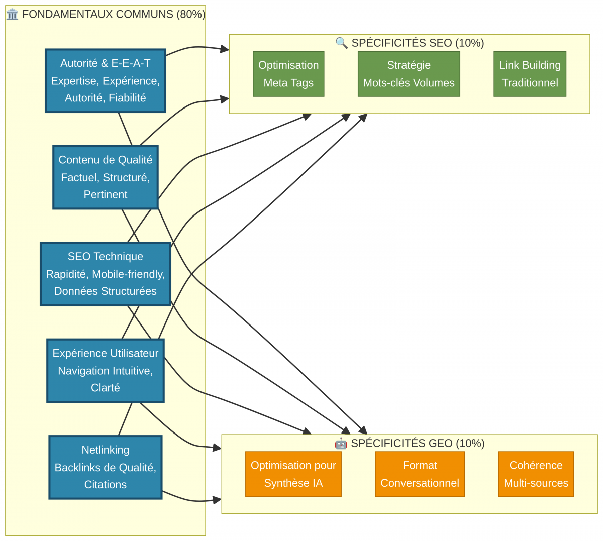
Nous estimons que 80% des optimisations nécessaires pour la visibilité IA sont des fondamentaux du SEO que toute bonne agence maîtrise déjà.
L'intelligence artificielle, dans sa quête de fiabilité, cherche exactement les mêmes signaux de qualité que Google : l'expertise, l'autorité et la confiance. Ce diagramme montre que les fondamentaux du SEO constituent le socle des nouvelles optimisations GEO.Le tableau suivant met en évidence ce socle commun :
AEO vs SEO
| Pilier SEO Traditionnel | Application en GEO / AEO / LLMO | Pourquoi c'est crucial pour l'IA |
| Autorité (E-E-A-T) | L'IA privilégie les sources expertes, fiables et faisant autorité pour construire ses réponses. | L'IA cherche à minimiser les "hallucinations" en s'appuyant sur des contenus crédibles. |
| Contenu de Qualité | Le contenu doit être factuel, bien structuré, profond et répondre précisément à l'intention de recherche. | Les LLM analysent la sémantique et la structure pour synthétiser l'information la plus pertinente. |
| SEO Technique | Un site rapide, mobile-friendly, sécurisé et avec des données structurées (Schema.org) est plus facile à crawler et à comprendre. | Les données structurées sont un langage quasi-natif pour l'IA, lui permettant de contextualiser l'information (un produit, un avis, un événement). |
| Expérience Utilisateur (UX) | Un contenu clair, bien organisé, avec une navigation intuitive est un signal de qualité. | L'IA tend à reproduire les formats qui sont les plus appréciés des humains. Un contenu facile à lire pour un humain l'est aussi pour une machine. |
| Netlinking | Les liens provenant de sites d'autorité renforcent la crédibilité de votre contenu aux yeux de l'IA. | Les backlinks sont un des principaux facteurs pour évaluer la confiance et l'autorité d'un domaine. |
Pourquoi une agence SEO est votre meilleur allié pour le GEO ?
Puisque le GEO et ses dérivés reposent sur les piliers historiques du SEO, la conclusion est logique : pour réussir dans cette nouvelle ère, il est impératif de s'appuyer sur une expertise SEO solide. Tenter de construire une stratégie GEO sans maîtriser les fondamentaux du référencement, c'est comme construire une maison sans fondations.
C'est ici que le choix du bon partenaire devient stratégique. Une agence experte en SEO possède déjà l'ADN, les compétences et les outils pour mener à bien des travaux d'optimisation pour l'IA. Chez Natural-Net, nous analysons et intégrons ces évolutions depuis leur apparition.Notre approche a toujours été pédagogique et axée sur la performance durable, comme en témoignent les nombreux articles de fond publiés sur notre blog.
Nous ne nous contentons pas de suivre les tendances, nous les décortiquons pour nos clients. C'est pourquoi nous avons développé une offre spécifique pour répondre à ces nouveaux enjeux, que vous pouvez découvrir sur notre page dédiée : Agence AI Overviews & GEO : Boostez votre visibilité IA et LLM.
Choisir une agence SEO expérimentée, c'est s'assurer que votre stratégie de visibilité IA sera construite sur des bases saines et pérennes.
La difficulté de positionnement varie, mais les termes émergents comme AISO ou LLMO représentent des opportunités à saisir avant qu'ils ne deviennent trop compétitifs. (Source: Semrush, Nov. 2025)
Foire aux questions
Qu'est-ce que l'AEO ?
L'Answer Engine Optimization (AEO) définit l'ensemble des techniques qui visent à optimiser la visibilité du contenu d'une page, d'un site ou d'une entreprise dans les moteurs de réponse. Contrairement au SEO traditionnel qui se concentre sur l'optimisation pour les moteurs de recherche classiques, l'AEO met l'accent sur la capacité à fournir des réponses directes, claires et concises aux questions des utilisateurs.
Cette approche est devenue essentielle avec l'utilisation massive des assistants vocaux et des intelligences artificielles. L'objectif n'est plus uniquement de vous positionner en tête des résultats de recherche, mais bien de devenir LA réponse que ces assistants proposent aux requêtes des utilisateurs.
Ainsi, plus l'IA est utilisée, plus elle apprend à connaître le langage humain et les intentions possibles d'un individu, et plus elle est capable de répondre avec précision aux questions.
Une stratégie AEO efficace requiert d'avoir une bonne e-réputation et d'être crédible aux yeux de Google. Elle implique également de se concentrer sur les mots-clés à longue traîne pour s'assurer que des questions spécifiques sont répondues. L'accent mis par l'AEO sur la réponse directe aux questions des utilisateurs ouvre une nouvelle voie au marketing numérique et permet aux entreprises d'atteindre leur public cible de manière encore plus personnalisée.
Quelle est la différence entre AEO et OEA ?
Cette question révèle une confusion fréquente due à la proximité des acronymes. Il est important de clarifier que AEO et OEA désignent deux concepts totalement différents, bien qu'ils partagent les mêmes lettres.OEA (Opérateur Économique Agréé), ou AEO en anglais (Authorised Economic Operator), est un statut douanier et logistique octroyé par les autorités douanières.
Le statut d'OEA permet à toute entreprise exerçant une activité liée au commerce international (PME ou grande entreprise) d'acquérir un label de qualité. Ce statut désigne des personnes considérées comme fiables en ce qui concerne la sécurité de la chaîne logistique internationale. Les entreprises qui obtiennent ce statut bénéficient de simplifications des contrôles douaniers de sécurité dans les deux territoires douaniers.
En revanche, AEO dans le contexte du marketing digital fait référence à l'Answer Engine Optimization, une discipline d'optimisation de contenu pour les moteurs de réponse et les intelligences artificielles. Il n'y a donc aucun lien entre ces deux acronymes, si ce n'est une homonymie malheureuse qui peut prêter à confusion.
Quelle est la différence entre AEO et GEO ?
Bien que l'AEO et le GEO partagent de nombreux objectifs communs et s'inscrivent tous deux dans l'écosystème de la visibilité IA, ils présentent des nuances importantes dans leur approche et leur cible.L'AEO (Answer Engine Optimization) se concentre principalement sur l'optimisation pour devenir la réponse directe à une question spécifique.
Il cible historiquement les Featured Snippets de Google (position zéro), la recherche vocale et les assistants virtuels. L'AEO privilégie un format question-réponse très structuré, avec des réponses courtes et directes. C'est une discipline qui préexistait à l'IA générative et qui trouve une nouvelle pertinence dans ce contexte.Le GEO (Generative Engine Optimization), quant à lui, vise à être cité comme source fiable dans les réponses synthétisées et générées par les moteurs génératifs comme ChatGPT, Perplexity ou Google AI Overviews.
Contrairement au SEO qui favorise souvent les grandes marques grâce à leur autorité de domaine et leurs budgets conséquents, le GEO met l'accent sur la cohérence des informations, la qualité de la source et la capacité à être synthétisé par l'IA. Le GEO ne cherche pas seulement à fournir une réponse, mais à devenir une référence dans la base de connaissance de l'IA.En résumé, l'AEO vise à être LA réponse, tandis que le GEO vise à être cité dans la réponse générée par l'IA.
Quelle est la différence entre AEO et SEO ?
La différence fondamentale entre AEO et SEO réside dans leur cible et leur format de résultat.Le SEO (Search Engine Optimization) est une discipline qui requiert une constante adaptation aux algorithmes des moteurs de recherche, eux-mêmes toujours en évolution.
Le SEO traditionnel cible les requêtes textuelles sur les moteurs de recherche classiques et vise à améliorer le classement d'un site dans la liste de liens bleus (les SERPs). L'objectif est d'attirer du trafic vers son site web en se positionnant le plus haut possible dans les résultats de recherche.L'AEO (Answer Engine Optimization), en revanche, cible les recherches conversationnelles et vocales.
La principale différence est que l'AEO se concentre sur l'optimisation pour les moteurs de réponse, plutôt que sur l'optimisation pour les moteurs de recherche. Quand vous posez une question, au lieu de parcourir une liste de liens, Google (ou un assistant vocal) vous servira une réponse complète et directe, générée grâce à l'intelligence artificielle ou extraite d'un contenu optimisé.Votre contenu doit donc répondre précisément à l'attente de l'utilisateur, en lui fournissant des réponses claires, courtes et directes.
C'est notamment en ce sens que Google utilise les "featured snippets", ou, en français, les encarts affichés en position zéro. L'AEO nécessite également une optimisation pour les appareils mobiles, un temps de chargement rapide et l'utilisation de données structurées.En appliquant l'AEO, les entreprises se tournent vers une approche de contenu proactive, pensée pour répondre instantanément aux questions des utilisateurs dans des environnements de plus en plus tournés vers l'intelligence artificielle.
Le SEO est-il mort à cause de l'IA ?
Non, loin de là. Le SEO évolue. Les principes fondamentaux de qualité, d'autorité et de pertinence sont plus importants que jamais. Le GEO et les autres disciplines sont des extensions, des spécialisations du SEO adaptées à de nouveaux canaux de diffusion.
Dois-je arrêter mes efforts SEO actuels ?
Absolument pas. Au contraire, vous devez les renforcer. Un SEO technique impeccable, un contenu expert et une stratégie de netlinking solide sont les meilleurs atouts pour votre visibilité future dans les réponses IA.
Comment savoir si mon site est cité par les IA ?
Il existe des outils spécialisés qui commencent à émerger pour tracker ces mentions. Vous pouvez également effectuer des requêtes manuelles sur les différentes plateformes (ChatGPT, Perplexity, etc.) en posant des questions pour lesquelles vous souhaitez être la réponse, afin d'analyser les sources citées.
Combien de temps faut-il pour voir des résultats en GEO ?
Comme pour le SEO, le GEO est une stratégie à moyen et long terme. Il ne s'agit pas d'une simple astuce technique, mais de la construction d'une autorité thématique. Les résultats dépendent de la consolidation de votre crédibilité aux yeux des algorithmes.
Mon entreprise est en B2B, le GEO est-il important pour moi ?
Oui, et peut-être même plus qu'en B2C. Les professionnels utilisent de plus en plus les outils d'IA pour des recherches complexes, la comparaison de fournisseurs, la synthèse de documents techniques ou la recherche de solutions à des problèmes spécifiques. Être la source de confiance de l'IA dans ce contexte est un avantage concurrentiel majeur.
Quelque soit l'acronyme employé : une opportunité à saisir !
La multiplication des acronymes autour de la visibilité IA peut sembler intimidante, mais elle traduit surtout une formidable évolution de notre écosystème. Loin d'effacer des années de travail en SEO, cette nouvelle vague vient en renforcer les principes les plus nobles : la qualité, la pertinence et la confiance.
Comprendre les nuances entre GEO, AEO et LLMO n'est pas un simple exercice intellectuel ; c'est la première étape pour bâtir une stratégie de visibilité durable pour les années à venir. Les entreprises qui sauront s'adapter les premières et intégrer ces optimisations à leur socle SEO existant prendront une avance considérable.
L'ère de la recherche conversationnelle est une opportunité. Êtes-vous prêt à la saisir ? Pour faire le point sur votre visibilité IA et construire votre feuille de route stratégique, contactez dès aujourd'hui les experts de l'agence Natural-Net.
Découvrez notre guide de la visibilité GEO sur les LLM et outils IA outils par outils
Cet article a pour vocation de vous fournir un guide complet et stratégique pour naviguer dans cette nouvelle ère.
Nous y abordons les spécificités de chaque moteur d’IA majeur et vous nous fournissons un plan d’action concret pour transformer votre contenu en une source d’autorité incontournable.
Références et ressources
- Search Engine Land. (2024, 29 juillet). What is generative engine optimization (GEO)?
- Wikipedia. (Consulté le 26 novembre 2025). Generative engine optimization.
- Patel, N. (2025, 3 novembre). Answer Engine Optimization (AEO): Strategies for AI Search. Neilpatel.com.
- Patel, N. (2025, 26 août). LLM Optimization (LLMO): How to Rank in AI-Driven Search. Neilpatel.com.
- CMSWire. (2025, 22 avril). SEO vs. AISO: What AI Search Optimization Means for Brand Strategy
- LeBigData.fr. (2025, 24 novembre). SEO, GEO, AISO : la nouvelle grammaire de la visibilité IA.
- Développez votre visibilité sur les moteurs de recherche IA en 2026.
- SEO pour les IA : le guide complet pour optimiser votre visibilité sur les moteurs de recherche IA
- Natural-net. (2026, 10 avril), Le guide du référencement GEO pour les outils d'IA - avril 2026